Hi!
Really loving the tutorial. This is my first time using Blender and I've been thoroughly enjoying learning from you, thanks so much.
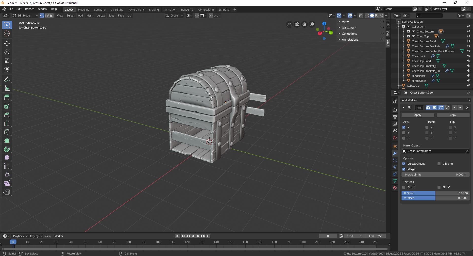
I'm having a strange thing happen with my side planks and I feel like I should address it before moving on to texturing. When I select the side planks and tab into edit mode, for some reason two of the planks suddenly move from the correct position (where they remain in object mode, always) to the opposite side of the model. Depending on which plank is active when I tab in, it changes which planks move.
I do have data shared across all of the planks, and I have the mirror modifier set to duplicate over one of the bands on the model.
I've attached two photos here to demonstrate what I mean. Does anyone know what might be going on? Thanks so much!
I think this is the same issue as described here: https://cgcookie.com/questions/10368-mirrored-linked-objects-flip-in-edit-mode-vs-object-mode
It's a 2.80 bug and it's already been reported.