hello guys.
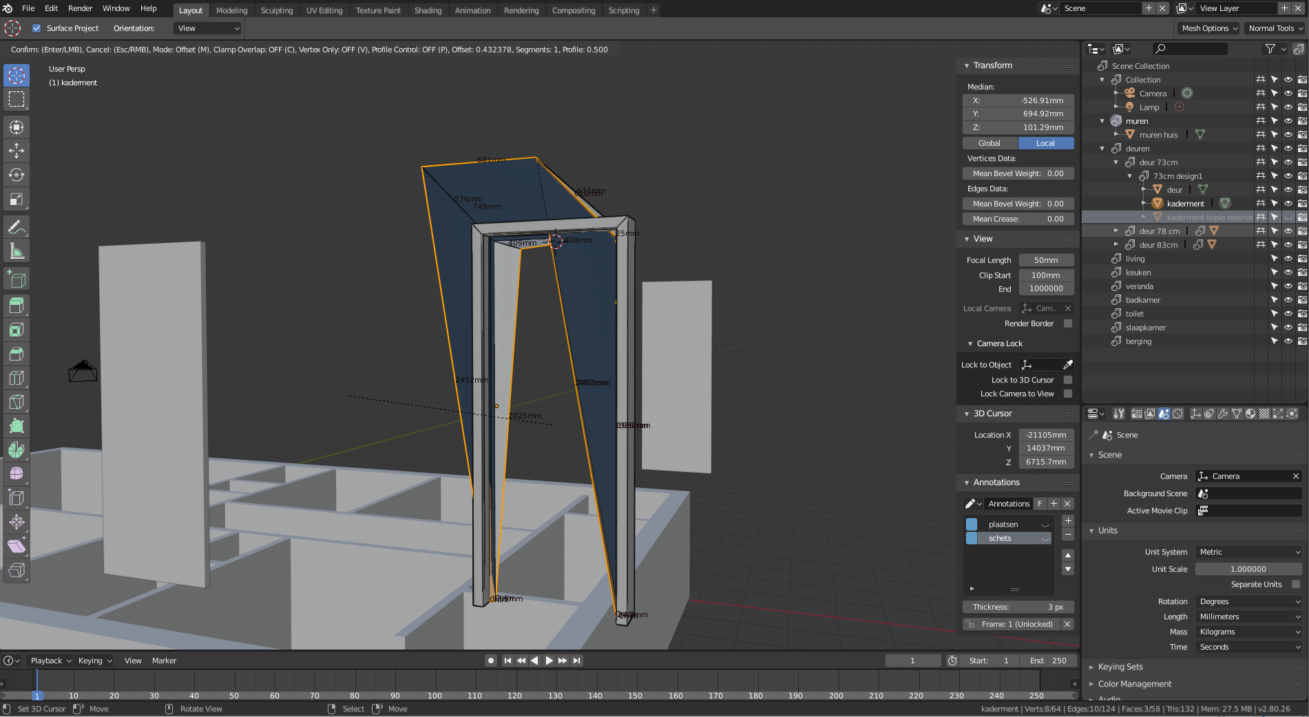
working onto a pretty big project (creating a full house). Somehow my bevel act strange with certain edge's . this is how it looks .
does anyone know what could be causing this ?

Hi yyukinoh1989 ,
there's different reasons why a bevel could misbehave, try checking the following:
- did you apply Scale and Rotation on your object (Object mode, Ctrl + A > Apply Scale & Rotation)
- check your normals (Edit mode > select all > Ctrl + N )
- presence of doubles that need to removed.
Regardless whether you use the bevel modifier or the ctrl+b tool, this first troubleshooting can solve your issue. If not, I'd be curious to know how it looks before it get bevelled.
Good luck and hope that helps!
/Thibaut.
tbrbn thank you . indeed those 3 options helped . i do wonder now i have the door . and the frame of it .
there is 1mm difference in all 3 sides of the door compared to the frame (left right and top side)
is there a way to make it so it snaps to it but stay away like 1 mm of those sides or isnt this possible to do ?
i kinda want to make it realistic (still need to add the some things like hinge and door handle (hope i have it correctly ) otherwise blame google translate xD )