Hello guys, i'm having some trouble while extruding a mesh, it simply won't extrude every face and only a few, here's an image:
Does anyone know how to fix this? Thanks!
You are in 'vertex selection' mode, so you extrude vertices. If you want to extrude faces you have to select the 'face selection' mode.

Left button = vertex or point
Middle button = edge or line
Right button = face or polygon
Hey Dolores, thanks for answering, but it didn't work, it keeps extruding like that
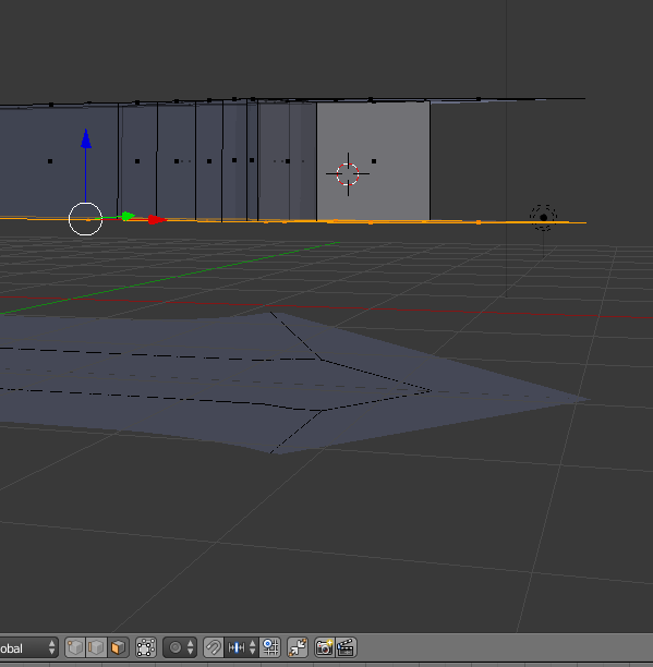
The buttons are not the mouse buttons but the icons at the bottom of the viewport as the image above shows.
Sorry 'bout that.
Left icon = vertex or point
Middle icon = edge or line
Right icon = face or polygon
Click on it .
It's still going wrong, in that image you can see that not all faces are extruded :(
:-) You kinda made a mess out of this.
The darker gray areas means that several faces are overlapping each other. This is very bad topology.
Give me a sec, I will fix that for you.

Here is your file back.
You should not have faces with more or lesser than 4 vertices. Sometimes you can’t avoid tris (faces with 3 vertices) or n-gons (faces with more than 4 vertices) but make always faces with 4 vertices as you can.
You are working in 'Perspective' mode, better to work in 'Orthographic' mode. Toggle 5 on the numpad to switch between them. You can see that in the left top corner of the viewport.
For the mirror to work properly you have to apply the rotation. The rotation values in the ‘n’ pannel in object mode have to be ‘0’ or the mirror goes wacko. You can apply the rotation (set values to zero) by pressing Ctrl + A and select ‘rotation’

I also have a very small long face with 4 vertices at the point, have a look at it.

Don't know if this is how you got those extra faces or not, but just in case ...
Extrude is one of those operations that is actually 2 operations in one. Extrude first duplicates the selected geometry and then it puts you automatically into "grab" mode so you can drag the extrusion around. If you do an extrusion and then right-click to cancel, you are only canceling the grab. The duplicate vertices from the extrude still exist. When in doubt, select all and then click on "Remove doubles" in the left hand panel ("T", by default).
EDIT: I took a look at your .blend file, you had 26 duplicate vertices in one of the blades. I'm assuming that is the one that you were trying to extrude.