Polybook - Christiaan Janssen

Restarting my Polybook here, as I get back into Blender. Its hard to find time to do any thing with 2 small kids, but on the othere side, I have a laptop now to do some moddeling on the couche :). My last work to get the book started again:

  • Kyle Fohrman(kygles) replied

    Hey that's pretty rad.

  • menicus replied

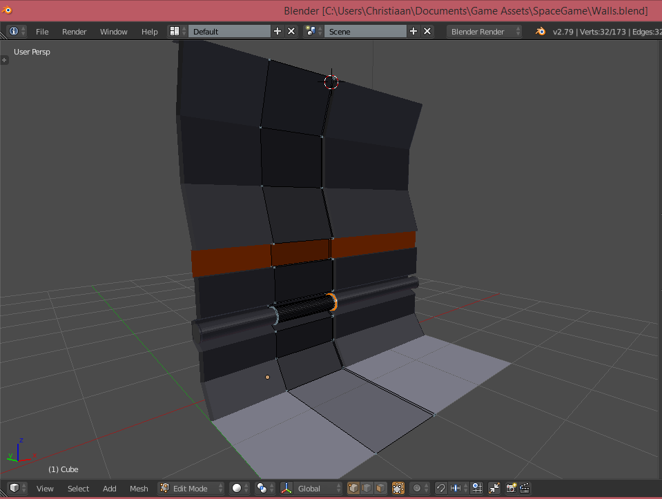
    Pfffff, no time at all to do any thing, but I just started on some modular game assets: