
Hey guys I've always wanted to model a gun, so i thought about modelling my favourite. Although one particular part is giving me a nightmare of a headache, the part in the blue circle of the image above. Anyone has some ideas on how to approach the area?
There are a host of youtube video tutorials , some of which I will link below, that show how to model a similar gun. Check them out and they may help you. Generally speaking, when I am stuck and cannot find a CGC course that helps me, I first check youtube as there are so many Blender tutorials on there that sometimes help :)
I'm not familiar with hard surface modeling that much, but if you don't really care about the amount of vert and tris. Model a base gun and then make a shape from cube and bevel at the edge and cut into the base mesh using boolean modifier.

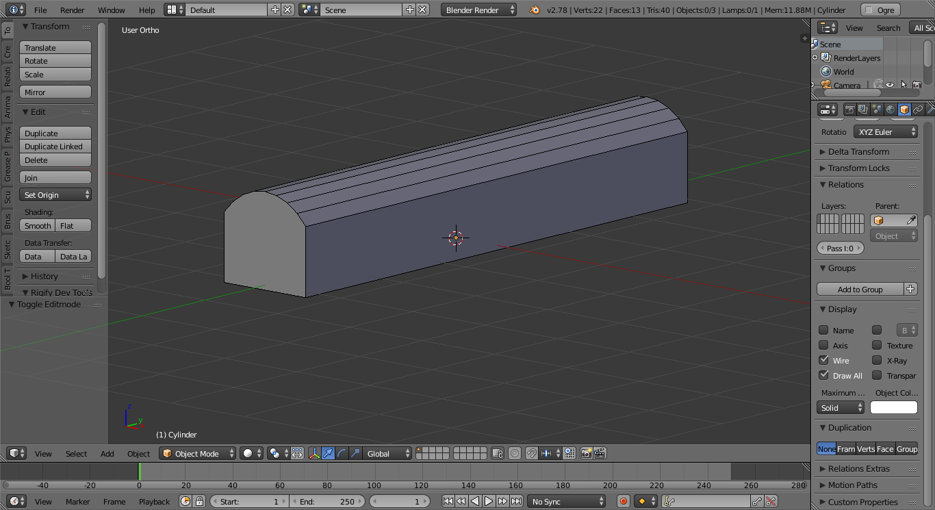
suppose that this one is a base gun I mentioned

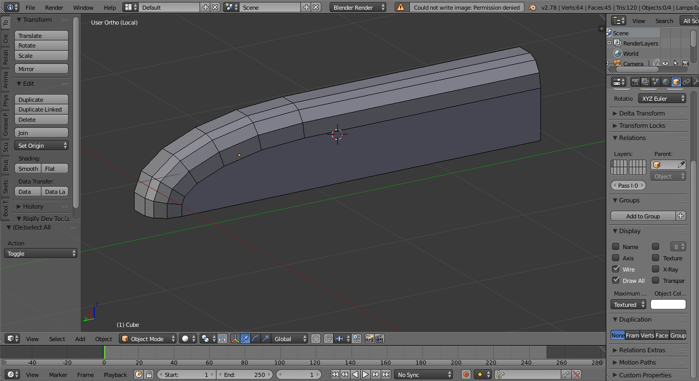
Then I model this part to cut the base in, using cube and bevel a couple times.
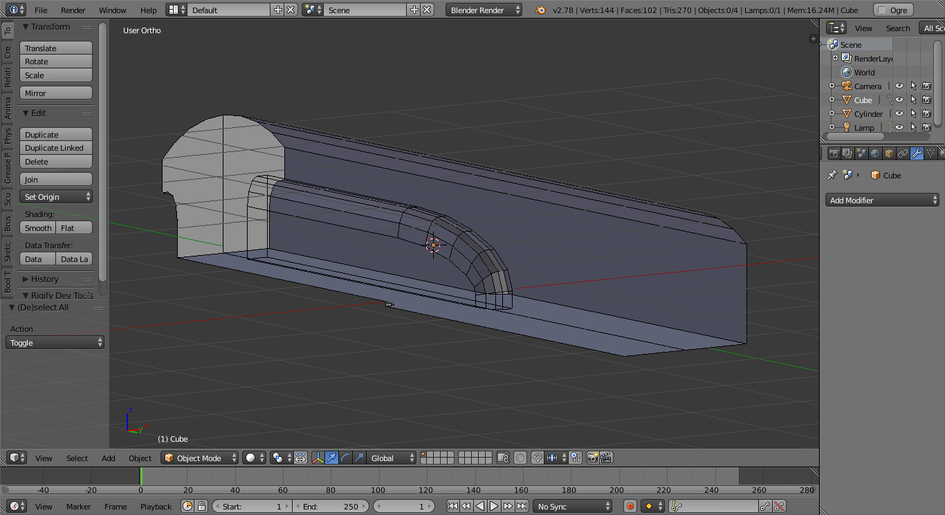
Then I apply boolean modifier to the base, set operation to difference and then pick the part that I modeled earlier. You will get this result real fast. Note that I cut the base in half and apply mirror modifier after the boolean to get symmetry result.
Hope this help! :)
Additionally , you could do what Aunnop suggested and then retopologise the result to give you nice topology.