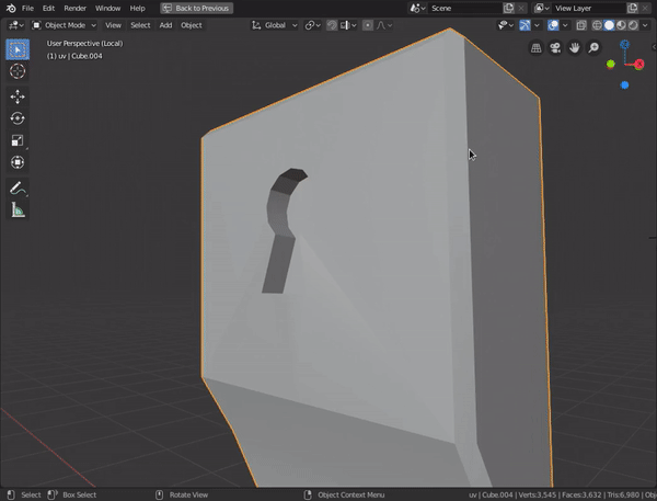
I have added the keyhole but wasn't able to snap it to the face completely, as the bracing has an angle to it. I actually like how this came out, but wanted to know how to avoid this in the future. I have rotation and scale being affected under the snapping options, but it didn't seem to work. Wouldn't this be the correct way to achive this?
If I understand your question correctly, your keyhole is oriented differently than the face it's set into. To align them correctly you'll want to select the keyhole components in Edit Mode and select the vert most aligned with the surrounding face so it's your active element. Then set your pivot to Active Element, enable vertex snapping, enable affect "Rotate", and it you should be able to snap orientation to as desired:

Note that the rotation snap sometimes doesn't work as you might expect. It could be that I misunderstand some aspects of it's function but sometimes I just can't seem to get it to do what I want. At which point I will manually rotate it and get really close to perfect.