At 4:03, you mention the "middle part is not going to be attached" and there is a gap somewhere. I'm not too clear I understand exactly what that middle part is and what gap you're talking about. I'm also confused why you extruded the windows backwards to illustrate this, because in the final model, the windows actually come forward instead.
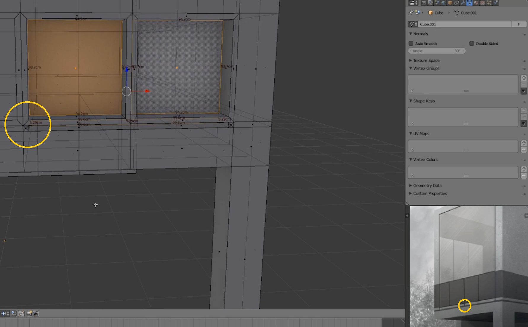
Hey Nicholas, looking back through that it is less clear than what I was thinking. I was trying to show that the highlighted area below won't match the reference, where the middle vertical inset comes down to meet the very bottom horizontal seam, while the insets to either side of it do not. Inset or outset, it's impossible (or a ton of extra work) to get those to match.
It wasn't a super important point, but I figured it was worth showing. Hope that clears things up!