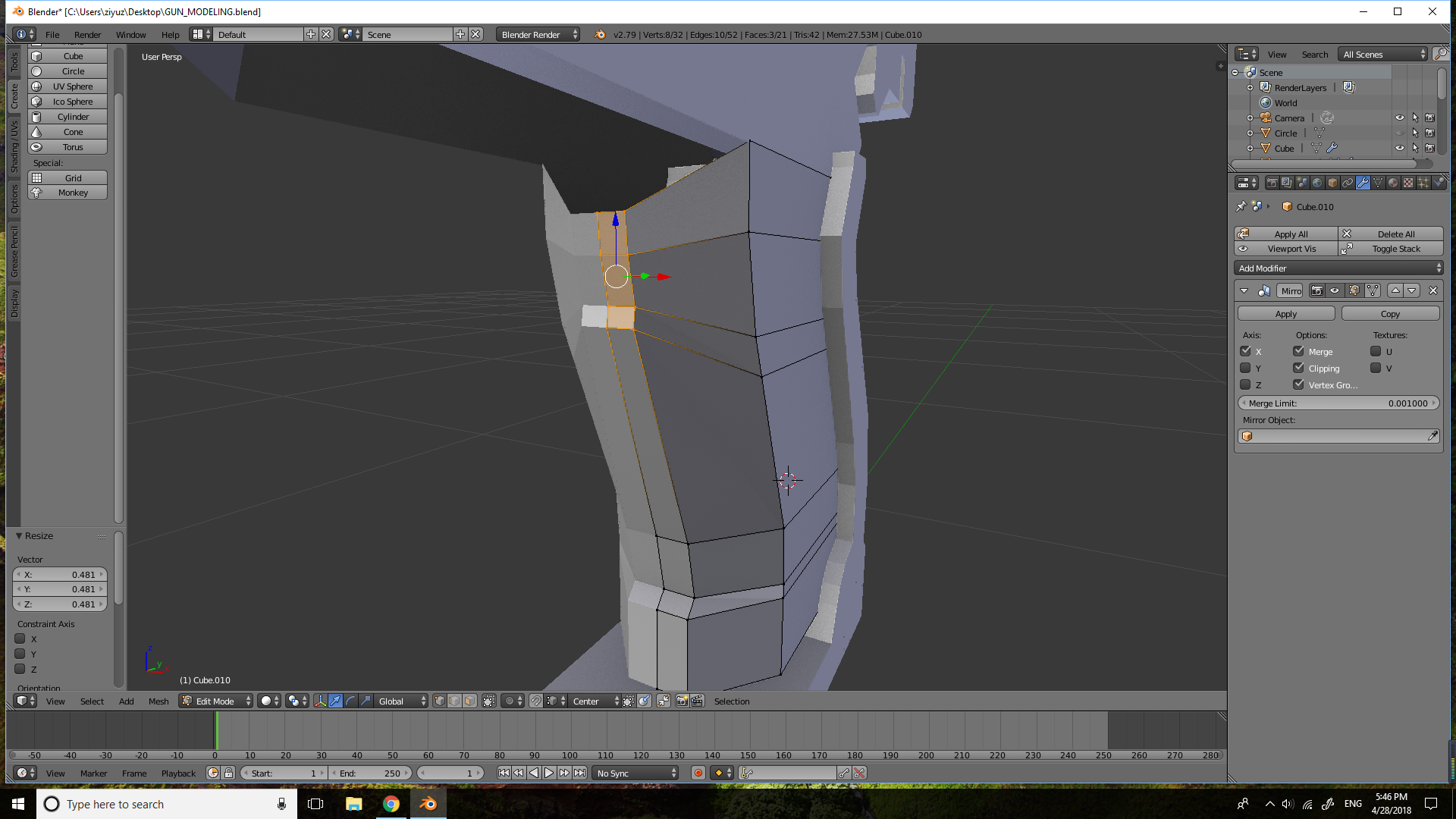
At 4:73, you made another smaller rectangle by the trigger. How did you do that?

I tried to scale it, but the edge around it went with it. 

I looked like this

  • Jonathan Lampel replied

    Hey Johnny, around 4:39? For that I used an inset.