AS many others have asked! please answer for god sake will this work in a game engine? or will there be need for others ...

posted to: Comparing Methods
AS many others have asked! please answer for god sake will this work in a game engine? or will there be need for others adjecments to make it work thanks :)
  • Jonathan Lampel replied

    Hey there, I don't think this will work in Unity right out of the box, but you can always bake the action to the treads. After that it should import just fine.

  • Jeremy Pouillot(dieedi) replied

    Yep, finally managed to put it in Unity.


    It could surely be improved but it works.

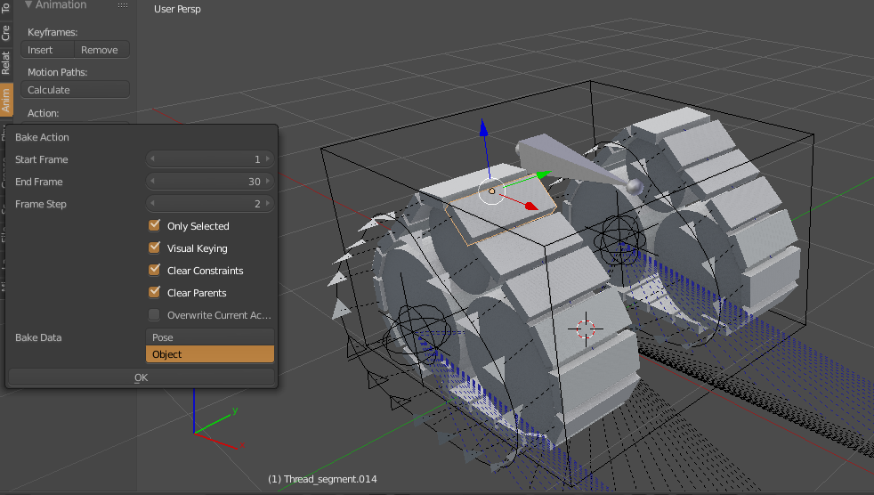
    To get to it you have to bake animation for each thread and animated part.

    Of course Start/end frame depend on your own animation. Other properties totally clear each thread of constraints/parenting, I'm not sure unparenting is a good way but for my current needs it's enough. It results in a blend file with all independent parts. When importing the blend file to Unity you get the "Default Take" animation generated by Blender which works fine in an animator, here with a simple blend tree to control animation speed depending on velocity of my agent : 

    Hope this can help ;)


    bye