
Hey there,
As a noob to animation and rigging, I don't know where to begin. How would you go about animating the bubbles on a torpedo (beam) level (see picture above) so that they would function as they do in real life, for example, when you tilt one side down, the bubble goes up on the opposite side? Would you go about it using particles and create liquid and a 'bubble' or would you rig it and use more 'traditional' animation. Can someone point me in the right direction?
Thanks for your advice!
Jason
Hi Jason vveganrogue ,
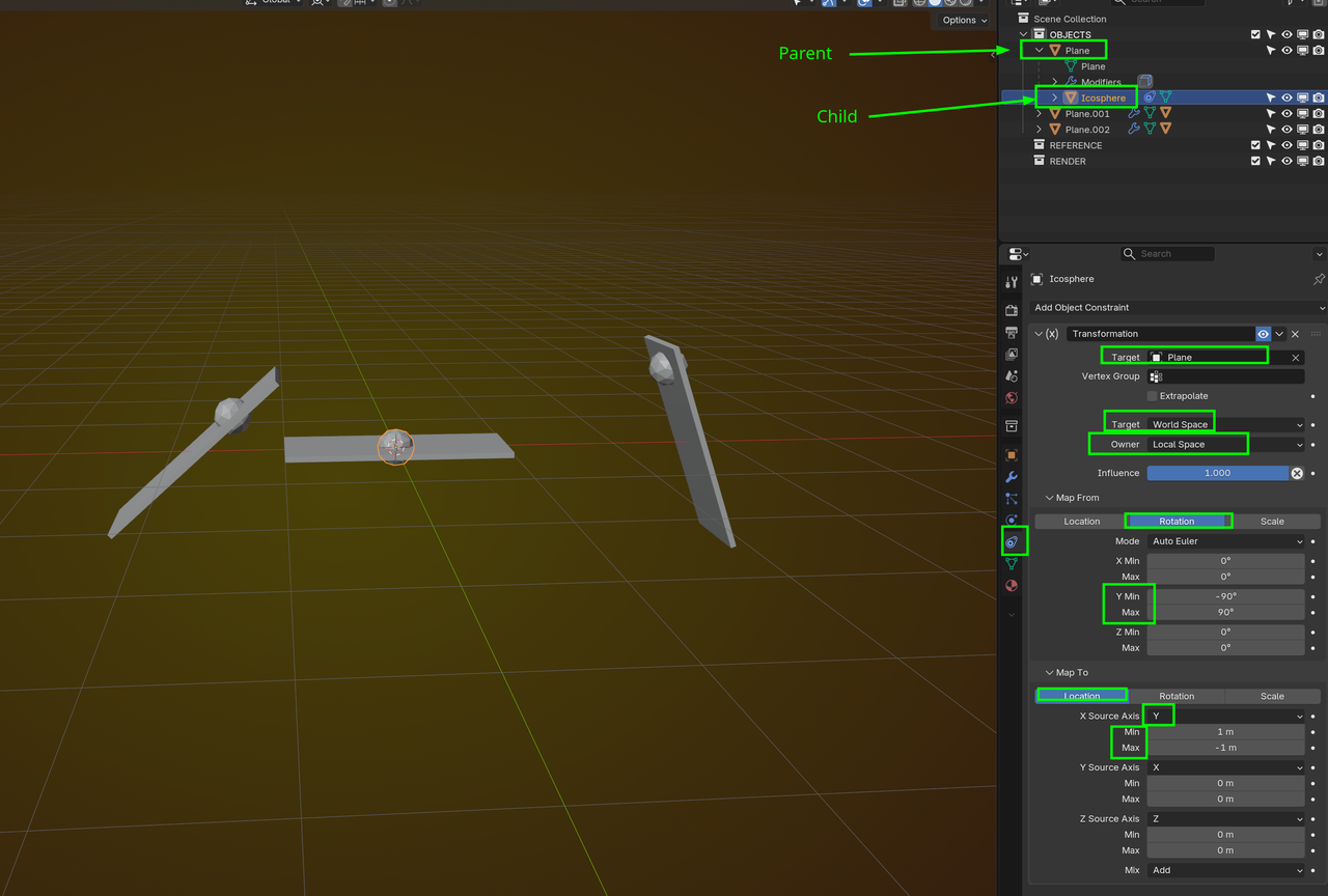
There are several possibilities (you could make something in Geometry Nodes, for instance), but I think the easiest might be using (a) Constraint(s), like so:

Sorry for not naming the Objects. The Plane.001 and Plane.002 are just Copies of the Plane with its Child.
For even more control over how fast the bubble moves, when the beam rotates, you could use Drivers instead.