What version are you using?

What version are you using? As some of the functions you describe in the later chapters don't work in 4.5.3, such as selecting the array as an object offset in 6.Ancient Pillars.
1 love
Reply
  • Martin Bergwerf replied

    Hi Ashton @Sentient Tinman ,

    This was recorded with Blender 3.4.

    Youi can see that at the bottom right of the UI:

    Version.png

    In some older Versions (before 2.80 if I'm not mistaken), it was in the top middle of the UI and since 4.0 (I think), it can be seen in both places.

    2 loves
  • Boris Boiev(Boris Boiev) replied

    I'm a begginer and I'm using 4.2 LTS for production reasons.

    1 love
  • Martin Bergwerf replied

    Also, what you mention should still work in 4.5, but maybe thew UI has changed a bit.

    1 love
  • Martin Bergwerf replied

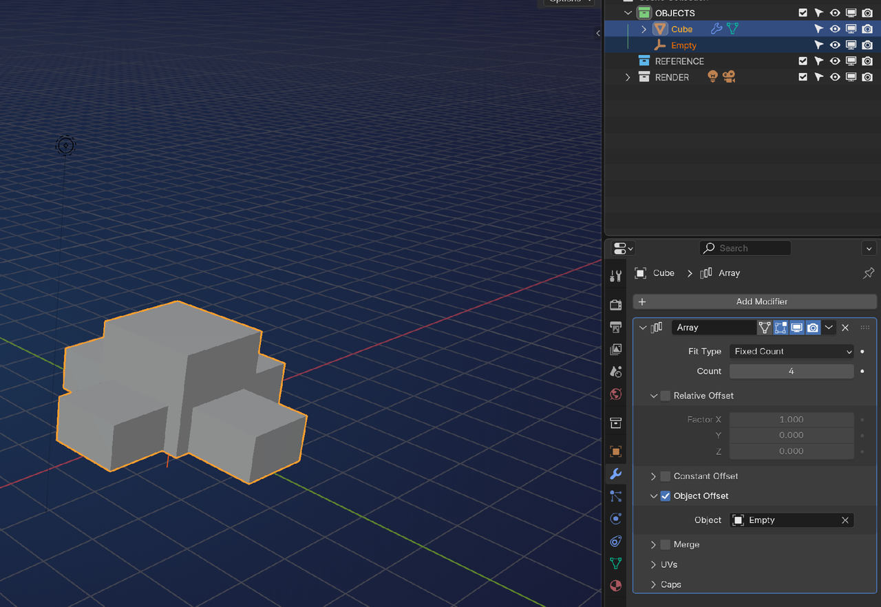
    Hm, not even the UI has changed, it is exactly the same in 4.5 as in the Tutorial:

    Array.png

    1 love
  • Omar Domenech replied

    The usual Blender version disclaimer. If you want to follow along step by step, it's better if you use the same Blender version as the teacher in the video. That way you can follow exactly with what's on screen. The version of Blender is of little to no consequence, Kent gives the best explanations in this short thread:

    https://cgcookie.com/community/19346-not-sure-where-to-start-learning-blender-begin-here

    1 love
  • Ashton Vellow(Sentient Tinman) replied

    Thanks for the replies, I realize now that I missed the creation of the array object empty, and of course blender won't let me use the modifiers on the cube as an array object, definitely my bad. Regardless good to know where I can see the version so thanks again.

    • 👌
    • 👍
    1 love