So i have these objs and when i am scalling except for the z axis my obj is not staying at same place even efter applying the modefiers and set to individual orginis


Hi Deb
These two 'rods' are part of 1 Object and it's Origin is here:

After Applyng the Mirror Modifer, the four 'rods' are one Object. The Origin is still in the left rod.
For what you want, if I get that right, you would, in Edit Mode, P > Separate > By Loose Parts. Then Scale in Object Mode by Individual Origins.
Thank u guys agin martin and omar i was actually to get the issue and then did separate it and work that way just after asking my question..i shoud have replied 1st..but always appriciate your hard work guys..
also i actually did not know that omar i will keep that in mind next the same issue appear..thank u.
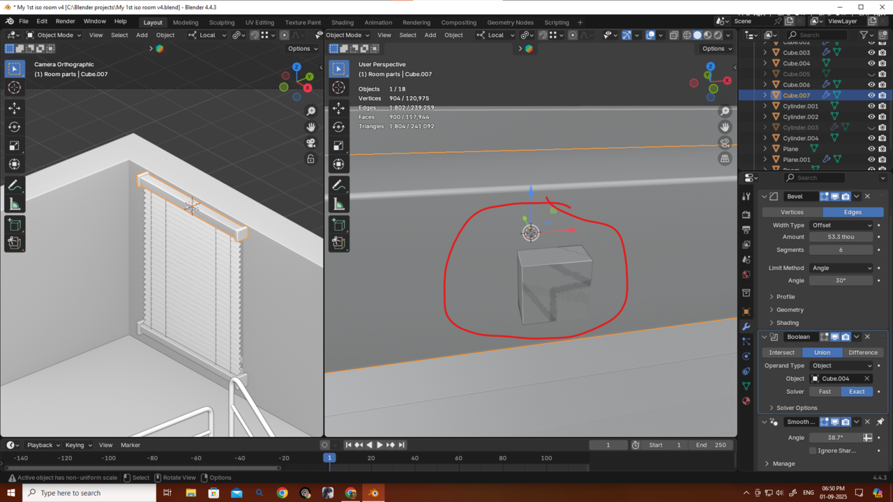
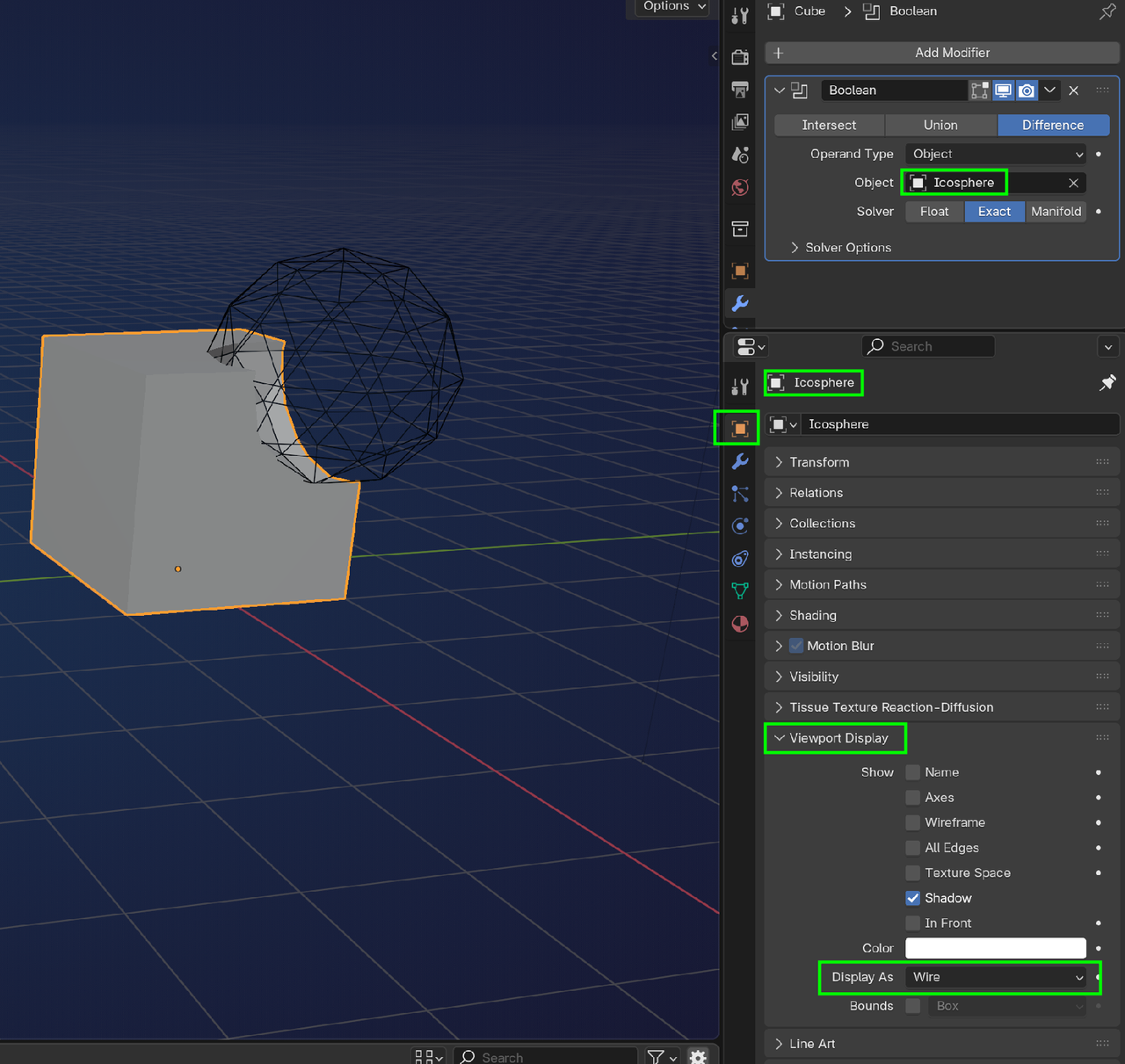
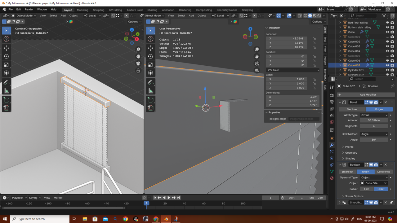
Here is another problem i am getting with the bollean modifier union.
Why this is looks glitching? I tried to change the modifier stack,
applied sacle and all but nothing working