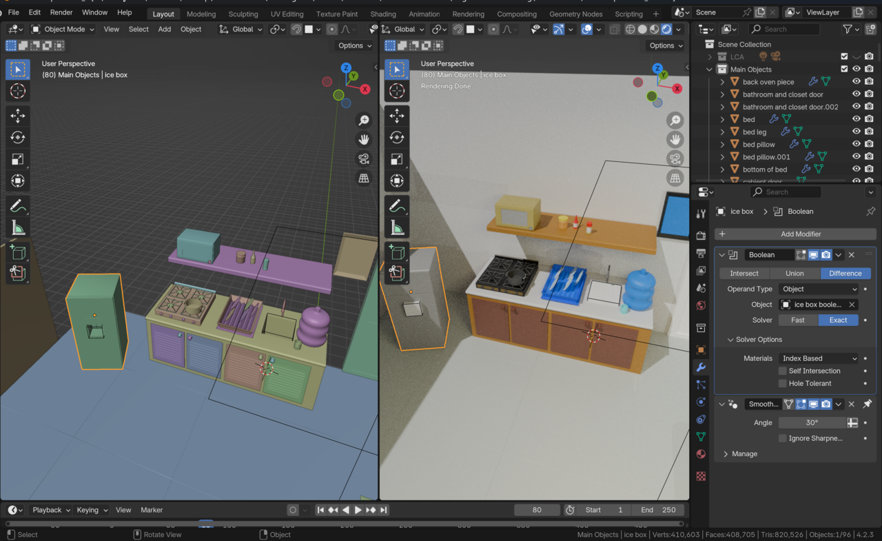
Good day! Can I get someone's help. I have Boolean applied to two different objects. In the viewpoint shading on the left side of the screenshot they seem to work correctly. But when I'm in the render view they don't seem to working correctly. Can I get some help on how to make them show up correctly in the render viewpoint?
-Thanks

You need to turn of use in render(camera icon in outliner) for the Boolean cutter objects.
What's the two different objects that we should be looking at? I guess it's the wall maybe? But I guess you'd want a wall there and not a hole? I think I see one in the refrigerator, but you just have to do as Dwayne says, turn off the visibility in the outliner for the render. Ah I just saw the other one, in the sink. Yeah for both it'll be to turn the camera icon off.
Thank yall both.
Yes the two object was the refrigerator and the sink.