Hi,
I have this glitch when using the simple mode of the solidify modifier. I understand simple mode can have errors like these from the boolean lesson, but was wondering if there was anything wrong with my mesh that might cause this, as it didn't happen in the tutorial example. Complex seems to work as expected.
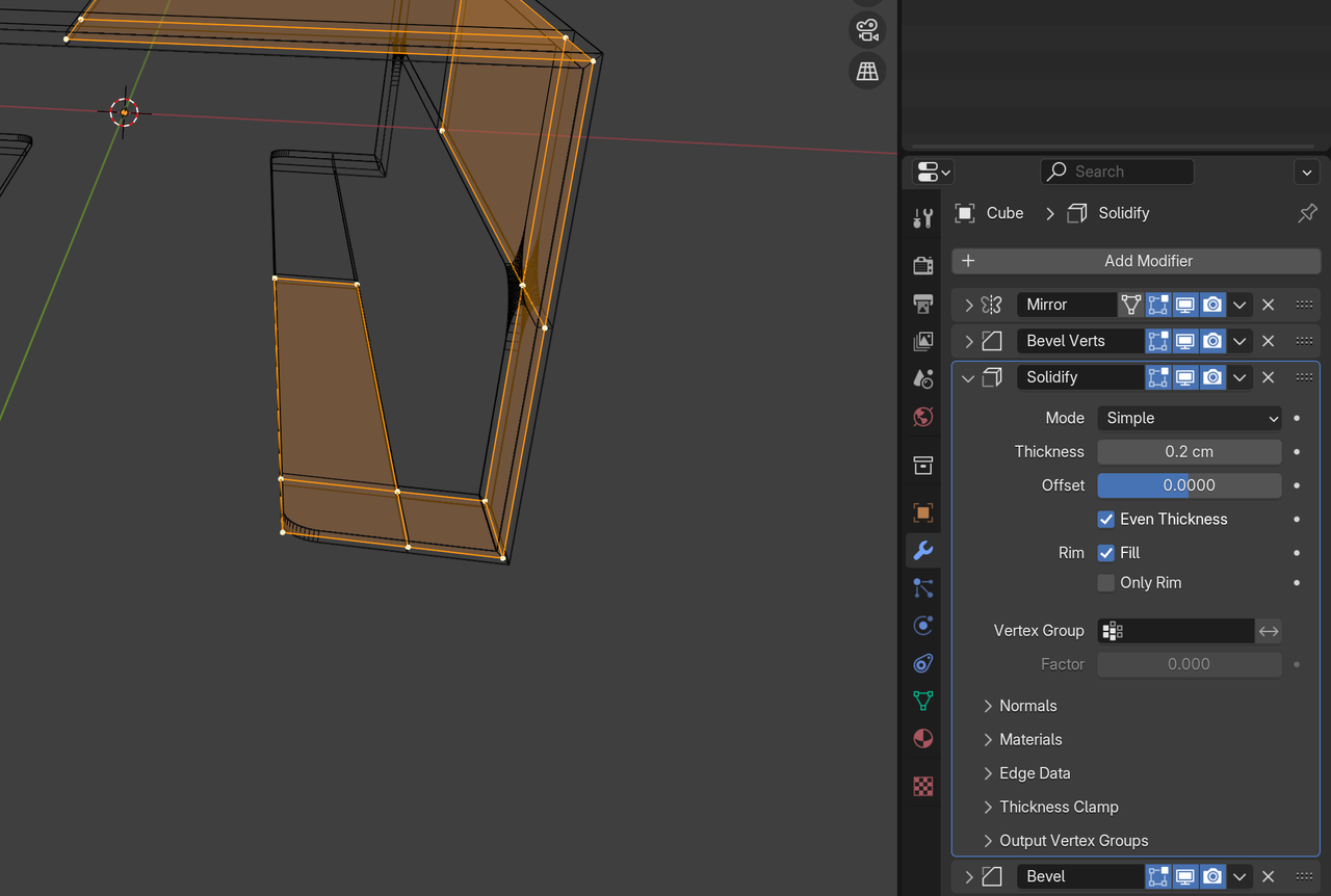
Simple:
Complex:
Hi Jack,
That is because of the combination of Bevels and Solidify. There are a few things you can do, you use the Complex method in the Solidify Modifier, or you can give this corner Vertex a little Bevel Weight (just how much you want...it'll probably look better, than that 90° angle it has now):

Or change the order of the Modifiers:

There are probably other ways to solve this, but these three are the first ones that come to (my) mind.
If the Solidify glitches out, and there are no 'double Vertices' and no inconsistent Normals, it often is caused by a Bevel Modifier...
Also keep in mind, when you see things on a tutorial, it's the best possible outcome that gets recorded, but teachers also go through all those glitches, just that they rehearse and iron things out. When working on Blender, everyone and I mean everyone gets all these sort of crazy glitches and you spend so much time troubleshooting a tiny thing that is making your life miserable. So don't think you're doing something wrong, this is how the game goes, just that a tutorial is not going to show you all the miss steps due to time constraints.
Thanks very much for the in depth answer Martin - that helped clarify things, great to have a bit more understanding of why things are behaving that way.
And thanks Omar - very true, just part of the process I suppose!