Beveling extruded edge

posted to: Bevel

Thank you for the lesson. I extruded edge - face appeared, then I extruded face, but when I'm trying to bevel previously extruded edge nothing happens. Could you tell me, please, what i'm doing wrong?

  • Alexey Zabnev(HoodZomb) replied


    edge bevel.jpg

  • Martin Bergwerf replied

    HI Alexey HoodZomb ,

    I can't really see what is going on with that X-Ray Mode....

    Is that just an Edge, with no Faces attached? Is it an Edge with only One Face attached (I guess this is the case, seeing the direction of the Tool handle, but that could be a perspective thing)? In both those cases, the Edge won't Bevel.

    You might also  have double Vertices; Select all (with A) and then M > Merge > By Distance.

  • Alexey Zabnev(HoodZomb) replied

    Thank you for the reply. There is no double vertices, I just hit edge and extruded it along axis and then extruded appeared face, which is incorrect modeling pattern, i assume (screen below)

  • Alexey Zabnev(HoodZomb) replied


    edge ext.jpg

  • Martin Bergwerf replied

    ...and again the X-ray 😉

    It is not necessarily incorrect modeling, but you just can't Bevel that Edge.

    It's like if you have a (primitive) Plane and try to Bevel its Edges...

  • Alexey Zabnev(HoodZomb) replied

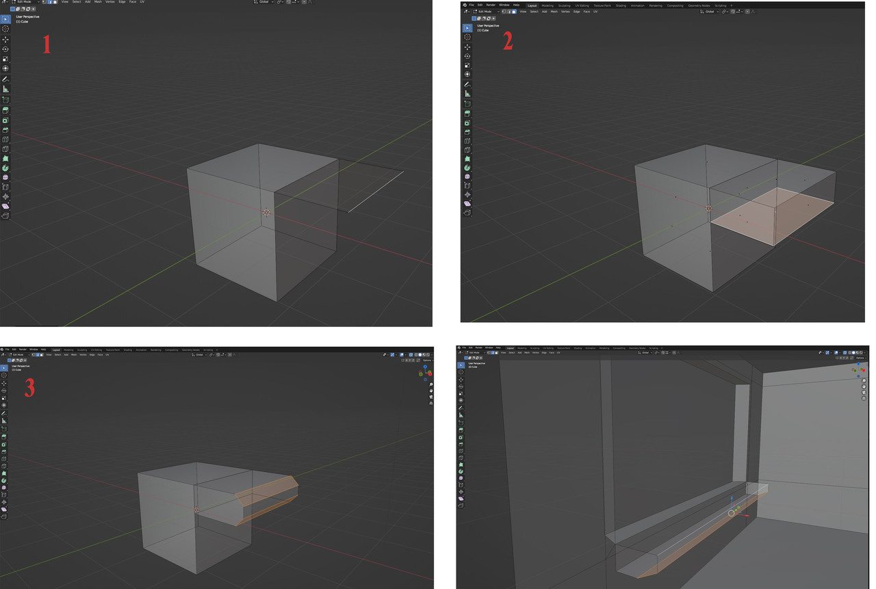
    I'm very flattered by your dedication to my problem, I will try to be more precise and not to wsate your time. I'l explain it in more simple way .When i try to do following operations on cube it works very well, but in other case only one edge affected

  • Alexey Zabnev(HoodZomb) replied


    beveling.jpg

  • Martin Bergwerf replied

    Oh, and you keep using X-Ray...that is not helping me or you.

    I think it's like this (like I mentioned above, that one Edge is only part of one Face):

    BevelEdge_01.png



  • Omar Domenech replied
    In other words, what Martin is trying to point out is that you need thickness, you can't bevel an opened edge, you need surfaces all around. Try it yourself, you can delete a face and then try beveling that edge and it wont work. If you can, you can also do a video of your screen and post it so we can see the problem more clearly. 
  • Alexey Zabnev(HoodZomb) replied

    Everyone thanks for the help. But face is there, it's just shading makes you think that there is none, and there is no double vertices.Also i was not trying to bevel separate edge, i demonstrated my actions step by step with cube on pictures above. I just did this with other object instead of extruding. Maybe I will get it in the fututre)

  • Omar Domenech replied

    There must be some funky geometry somewhere then. You can upload your file and paste the link so we can take a look and get to the bottom of the mystery.