I might not be doing this properly, but I got stuck on the basic extrusion step in the very beginning. I felt like I was following along properly, but when I tried to extrude along the x-axis with a mirror, it didn't do anything. Just kinda locked in place. When I attempted to mirror across other axes, I saw other mirrored images of my surface, but the x-axis didn't show anything. I did go ahead and offset the front view as well, so I'm kinda baffled at this point. Been wrestling with this since yesterday. x)
Here's my current progress. Let me know if there are any screenshots that would be helpful to see. I have a shot of the attempted extrusion in x:

and then the mirroring in y and z respectively.


Pretty fresh to Blender, so apologies if I'm missing something basic. Thanks for the help!
Hello, there can be a couple of things going on, rotation not applied, origin point in the wrong place, the wrong axis, clipping enabled. Can you do a screengrab of your screen to see exactly what you are doing? Maybe some screenshots. Also see if this old lessons helps out:
https://cgcookie.com/lessons/mirror-modifier
Or maybe try the modeling bootcamp first, there's you'll get all the modeling basics:
Ok I see, your origin point is not in the center, the modifier takes the center point or origin point as the start from where to do the mirroring. In object mode you can return the 3D cursor to the world center with Shift + C, then you can right click on your object, Set Origin and Origin to 3D cursor.
Hi all,
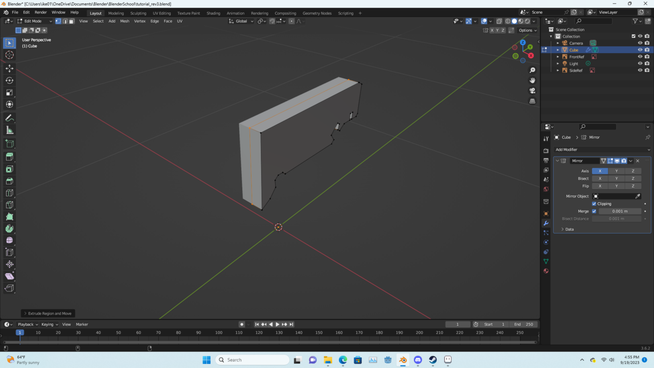
Thanks for the tips! That helped me set up a mirrored image about the x-axis. However, I'm still having issues with the extrusion:

After selecting the surface with the Select Box tool, I pressed 'E' to extrude and then 'X' to lock it to the x-axis. All I got was a flat plane (and it's mirrored counterpart) rather than a solid extrusion:


Am I missing something here? Starting to think I should go back and tackle that bootcamp before moving forward if I'm getting tripped up this early in the course. x)
Thanks again for all the help!
I'm also not sure what could be going on, but I do see that the gizmo handle is not pointing along what the normal should be if it were a clean mesh. A good 'ol Merge by Distance followed by Recalculate Normals might do the trick. I'd also disable the mirror modifier while troubleshooting just in case.
Hi all,
After screwing around with some of the settings, I decided to scratch the work and start over with a screengrab vid per recommendation...

...and it worked! x) A proper extrude, exactly like the tutorial. I'm not entirely sure what happened, but I suspect that I hit a shortcut midway through the process which kept throwing me issues.
Thank you all for the help, really. Still think I'm going to follow through with that bootcamp; I'd like to know what's going on under the hood rather than just hoping this doesn't happen again. x)