I can't see the change on "plane" when I switch to object mode!

I started the course from the beginning in case I missed something, but I encountered the same error.

  • Cumhur Erayvaz(Cumhur) replied

    Screenshot.png

  • Omar Domenech replied

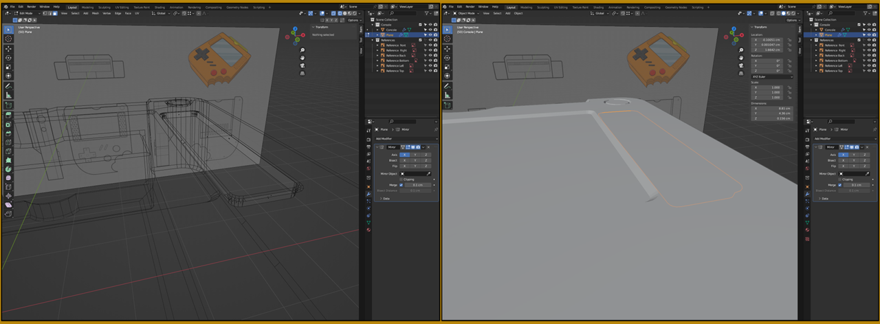
    Looks like in the image on the left, the speaker is also underneath the mesh. If in the image on the right you turn on wireframe, perhaps it will look the same. 

  • Jonathan Lampel replied
    Solution

    Sorry, I'm not totally sure what you're referring to in the question. Perhaps there's a face that runs across the top of the speaker that needs to be deleted? 

    2 loves
  • Cumhur Erayvaz(Cumhur) replied

    Thank you Jonathan Lampel , I think this is the issue that beginners like me should pay attention to the most. 

  • Vladimir Rybalsky(alevoldon) replied

    I have the same problem, I've been suffering for several days (

  • Omar Domenech replied

    Hello Vladimir. Did you solved you problem like Erayvaz, the original questions poster, solved his also? It was just a matter that the speak was underneath the face. Or are you still having trouble? 

  • Martin Bergwerf replied

    Yes, I was also wondering if this has solved your issue alevoldon ?

  • Vladimir Rybalsky(alevoldon) replied

    Omar Domenech, Martin Bergwerf  Yes, it worked, I watched the video completely three times from beginning to end and on the third attempt I succeeded )

  • Vladimir Rybalsky(alevoldon) replied

    Screenshot_2.pngScreenshot_1.png

    • Well done!
    • 🤟🏼
    • 👍🏻