Hi there,
I discovered an extra line and I don't know how to get rid of it. I tried merging but it messes up with my work. I even tried dissolving both vertices and edges but no luck. Any ideas of how I can go about solving this?
Attached is the Link to Video
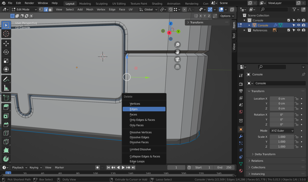
Try X > Delete Edges. That should keep all existing Vertices, because they are still attached to other Edges.
Hi there,
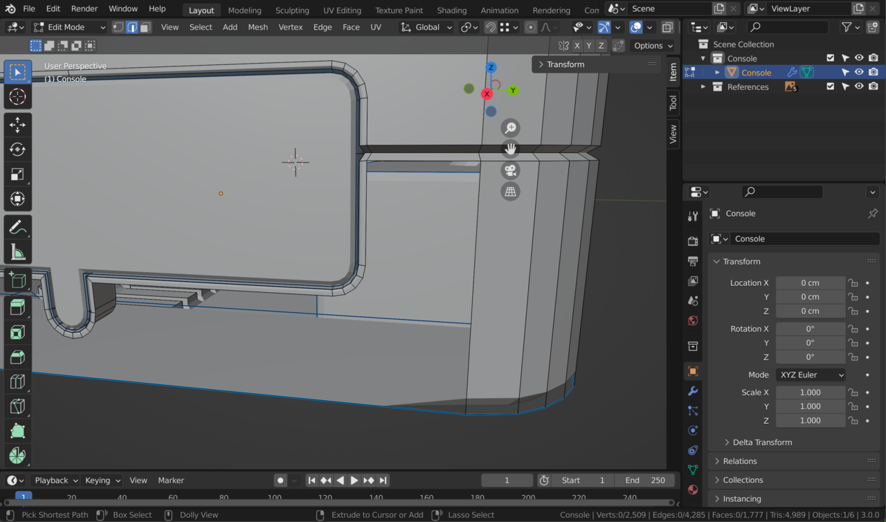
I did that and it has deleted the one of the console's face. How can I fix the missing face?



Select the border of the hole:

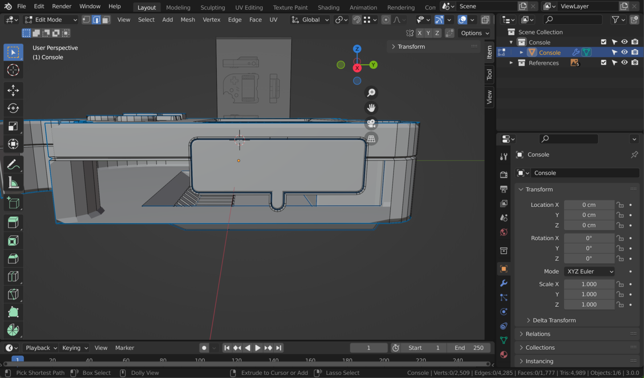
and then you can fill that with a Face with F.
Be careful with your selection, that is probably what went wrong the first time.