OK I am home sick with COVID, and feel like I am losing my mind. I have been working on Pothead for about 3 weeks now. I FINALLY got to the UV Unwrap and realized I had one seam wrong. So I selected the seam and unmarked it, but it stayed on the grid. So I selected all the seams and unwrapped them. Then selected the entire pot and selected Reset.
That is when everything broke. Of course I have saved it right as everything fell apart and not a clean UV free version.
Now when I try to make any seam and unwrap it literally blows up. Now I have spent hours randomly clicking on things and it is only getting worse. Here are 3 consecutive pictures. Me clearing the seams. Unwrapping. Putting in a new seam and EXPLOSION.
At the top is the link to my file. I really don't want to start over on this one. Is there a way to go in and delete any UV stuff from the file?
Thanks,
Ang
That is very annoying, to say the least.
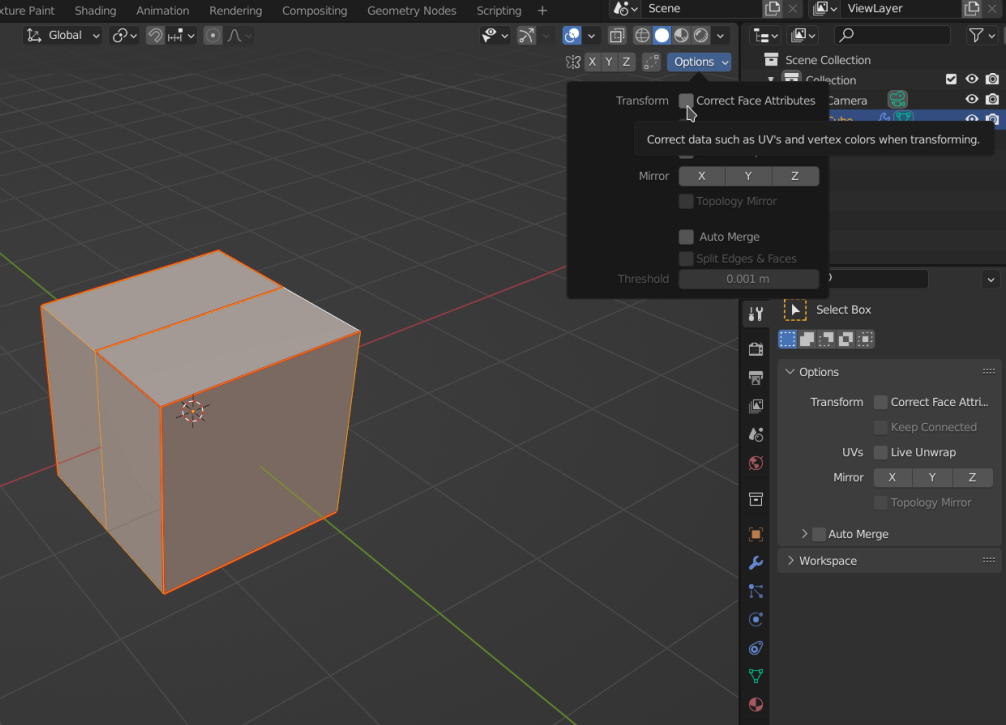
First of al, make sure that Correct Face Attributes is un-checked (might mess things up and is an easy step):
But my (wild) guess is, that it is your Data Transfer Modifier that is messing things up.
Try deleting it together with your duplicated Mesh, fix your Unwrap duplicate the half of your Mesh again and add re-add the Modifier.
If this doesn't help and @jlampel also has no idea, maybe post a link to your .blend file (via Googledrive or Dropbox or something like that), so that we can have a look (there are many good troubleshooters in this community!)
My blend file is at the top of my post. I’m off to bed but will try your suggestion when I wake up thank you.
Found it!
You have Pinned Vertices.
In the UV Editor select everything and then ALT+P to un-pin all the Verts.

Then unwrap again.

Spikey you rock!!!!! Thank you so much.
cyber-germ-free hugs
//happy dance
Ang
Thank you - it now works perfectly. I doubt I will forget how to fix this one again :D