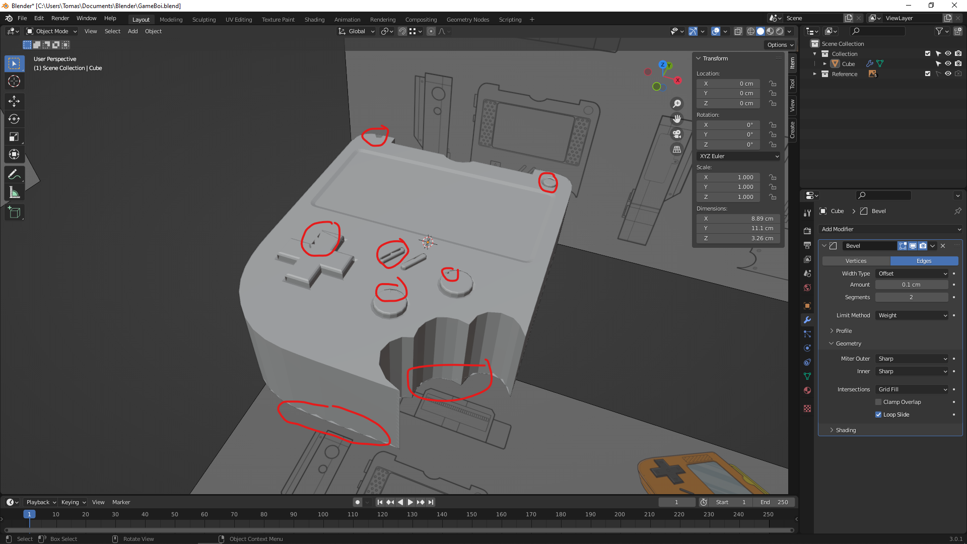
Should I be worried about these graphical glitches, or...? I mean everything just looks so perfect and smooth/sharp in the video, compared to here :/ I'm hoping that it's just "a thing" going on here on my side because of my computer or gfx card, especially since I get a clean render result!

Here's the view with Face Orientation turned on:

That is strange! So, there are no overlapping faces, double vertices, or any of the usual culprits? Does it still happen with the bevel modifier off? I can look at the file if you'd like and see if it happens on my end as well, but it does look like it could be a graphics card glitch.
You might wanna check your Viewport Clipping Settings:
If they are too far apart, you can get glitches like this.
This is due to rounding. The accuracy of numbers is fixed and if you'd have 1000 different values for a numberbetween 0 and 1 (0.357 for instance) then 1 meter would be divided into 1 mm 'pieces', but 1 km would be 'cut into meter pieces.
This is a clumsy and vague explanation, but I hope you get a feeling for why this happens. This is not just Blender related, but CG in general.
You were right on with this one!! As soon as I changed the Clip Start to 1cm instead of 0.0001 then the glitches went away! THANK YOU!
Nothing, no! That's the first thing I checked - both overlapping faces, double vertices AND I even turned off beveling in viewport!
spikey down here was much correct about the Viewport Clipping Settings though!! I changed that and now everything looks good!