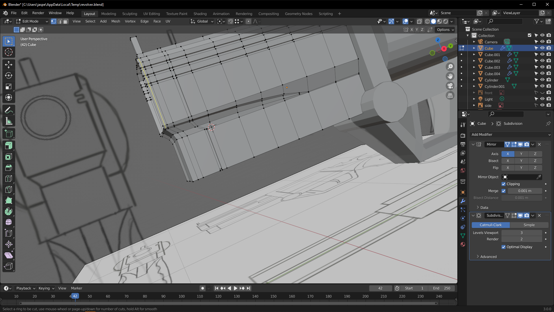
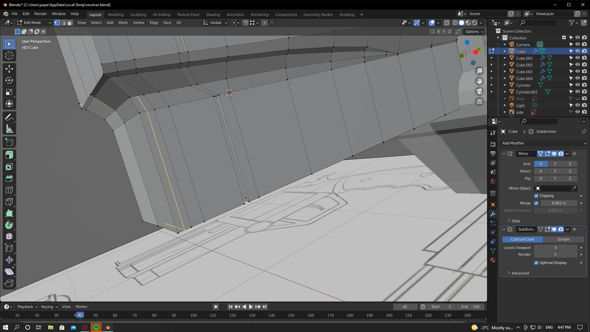
Front loop problem

What happened here? The loop is broken

  • Jonathan Lampel replied

    The two main culprits are doubles or flipped normals, so I'd try merging that area by distance and recalculating its normals. 

  • jasper108 replied

    Apparently, there's a hidden face between the edges. All Good now. Thanks for the help!!