It's interesting how some of our views of the natural world change as we age, and Summer, I think, embodies many of those changes. For example, Summer is when little creepy crawlies return, and as adults we often think of them as mostly pests to be avoided. As kids, however, bugs and insects are fascinating and to be collected, and none more sacred than the firefly!
I'm imagining a backyard at dusk, just when the fireflies are beginning to emerge, and 2-3 kids have run off to the background to catch them. The main focus of the scene, though, is the foreground: a picnic table top strewn with glass jars and such containing various bugs and insects that the kids had collected earlier.
There is a gem of an entry being made here! I love the storytelling and the storyboard already! Looking forward!
Starting with the environment. Just a simple ground plane that I subdivided and then proportional edited to get some good hilly parts where I wanted them:
I went over to @jlampel 's wonderfully short, but effective grass tutorial to fill out the ground. This is my mesh grass particle system, I weight painted out the area that I wouldn't need for the scene:

The procedural portion of the grass particle system, and a sample render of the combined systems:


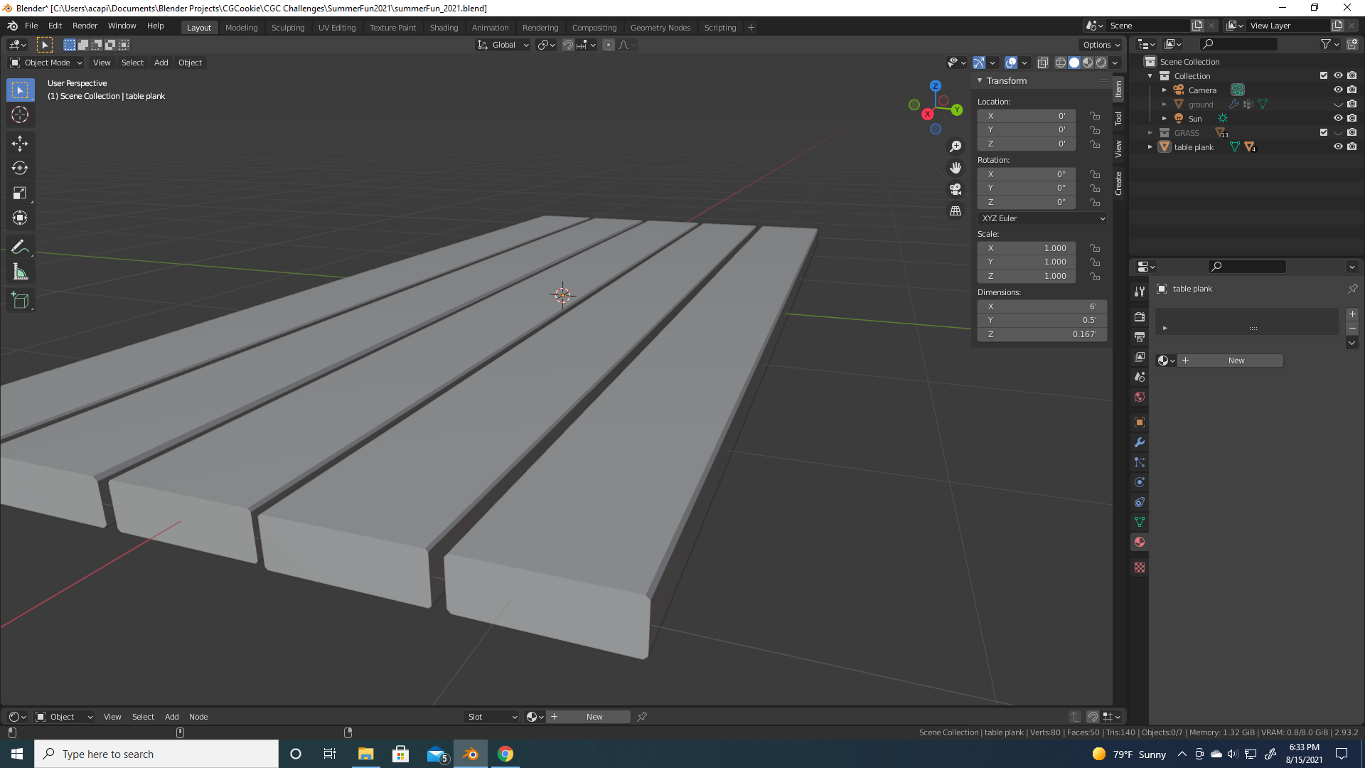
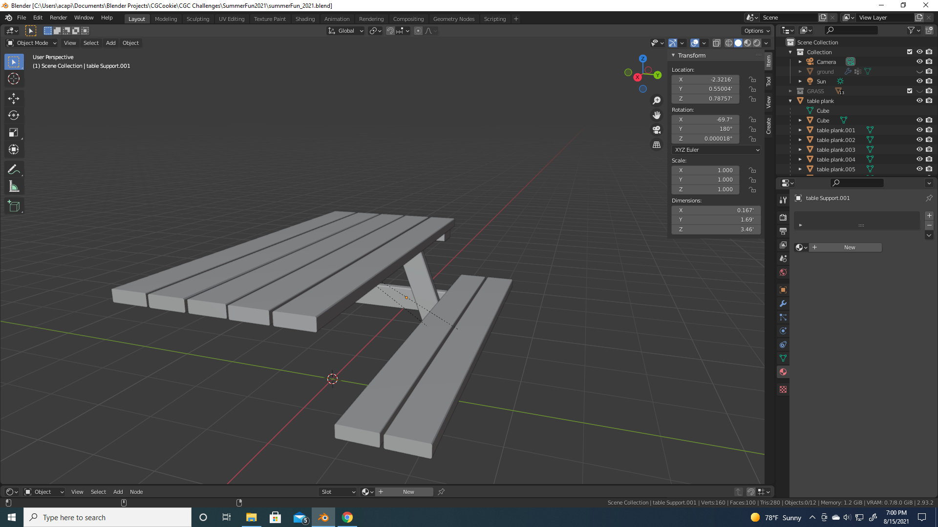
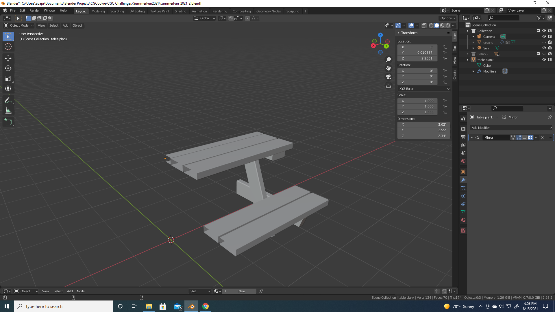
Building the picnic table:

I really only need a section of one end of the table, so I wasn't planning on creating the whole thing:

But then I realized that I could just pare it down to one corner, and slap on a mirror mod to get the whole thing:


Easy Peasy! 😎
I'm not worrying about too many details like nut and bolts here because I really only need part of the top. I'm saving the high details for the things that'll be on it!
Nice idea, those pesky insects get every where in the summer.
Kids love to catch and imprison butterflies and other insects.
I thought of Winnie the Pooh when I saw your sketch, with Pooh and Piglet playing in the background, and bees and insect having a feast in a pot of honey.
Great work so far
Working on what will be some glass jars. Fairly simple, just cylinders and some extrusion and beveling here there:

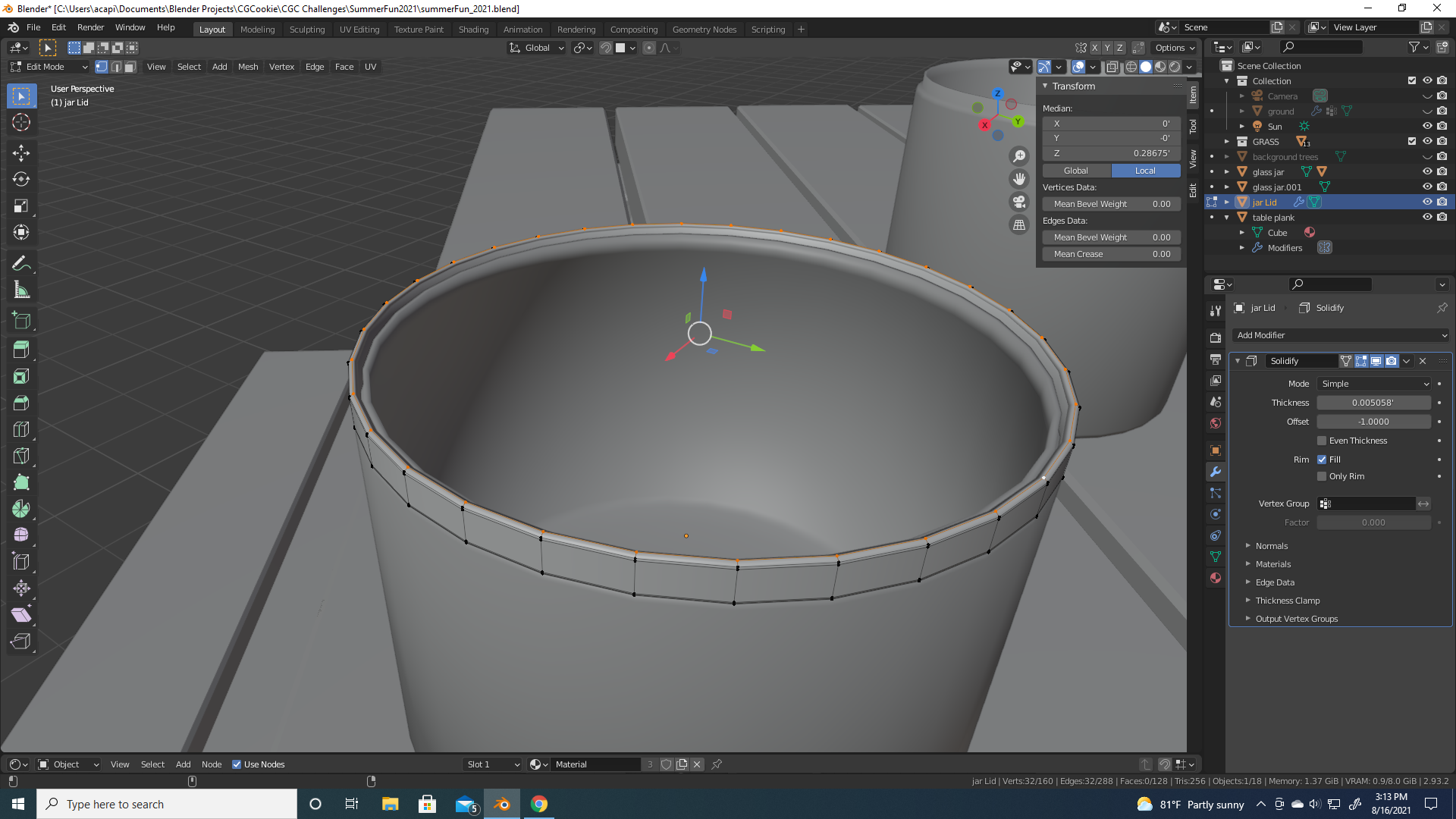
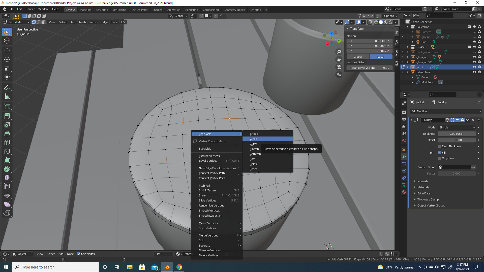
Making the lids I just separated a loop from the body of the jar, and then more extrusion and a grid fill on top:

I selected a few vertices on the top where I wanted some holes to be, and used the "circle" option in Loop Tools:

Then I just deleted the vertices I had selected, and BLAMMO! I also resized each hole so they weren't all uniform:

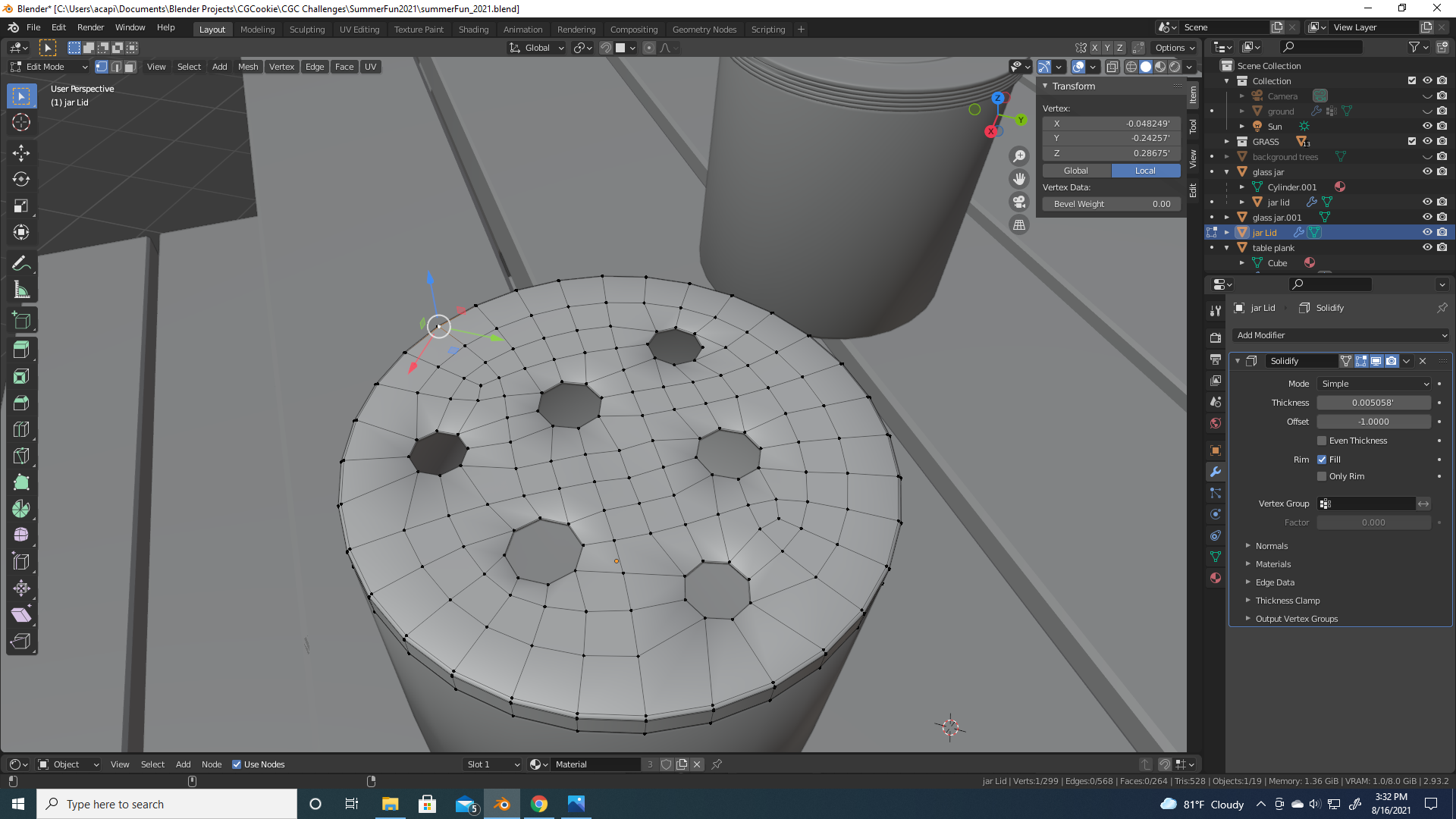
Adding a sub-div modifier smoothed out the hole edges, but they were perfect circles so I pulled in some of the vertices to misshape the holes. Also, pulling down the hole cuts a little gave them some indentation.


The kids in my scene will be in the background, and obscured a bit with some DoF, so I'm not super worried about their detail. I made this basic character model which I then put onto a simple armature:


I duplicated the model a couple of times, then resized each one. Then I gave them some action poses:

I finished them by adding some simple materials for clothing, hair, and skin color:

Looks pretty darn good so far... I especially like the poses you've used for the kids. Concept art is pretty sweet as well. I hope to try going through the whole design process like this... maybe for the next challenge.
I wanted a weathered and worn look for my picnic table, and since the UV for it would be pretty easy being mostly right angles and such I decided to use an image texture:

I offset and skewed some of the boards, since this is a pretty old table, and also gave one a little bit of warping on one end:

I made the pail with a cylinder and a Bézier curve and gave it a few dents to give it some character. I also tweaked the jars to give them more interesting shape and diversity.

Glass shader for the jars. I used the galvanized steel material from @theluthier 's "Realistic Industrial Environments" course for the pail. I'll finish it all off with some dirt and grime later:

Some very cool stuff. Really love that praying mantis sculpt and the render from your previous post showing the glass shader is looking great.
So, I thought I'd try sculpting a frog:

Retopologized the frog, and in scene. Also got some materials and shading on the insects. They still need a little tweaking, but things are moving along. I'll add grass, sticks, and other habitat items in the jars:

Well, it's as done as it can be as it's almost deadline! There's so much that I didn't have time for that this was a great exercise in time management. This is my first attempt at creating living creatures in a semi-realistic model, but they were worth the knowledge gained. The frog was probably a bit ambitious, but it was fun figuring it out. Yes, he knows he only has 3 toes, and he's a little self-conscious about it so I wouldn't bring it up. 😉
