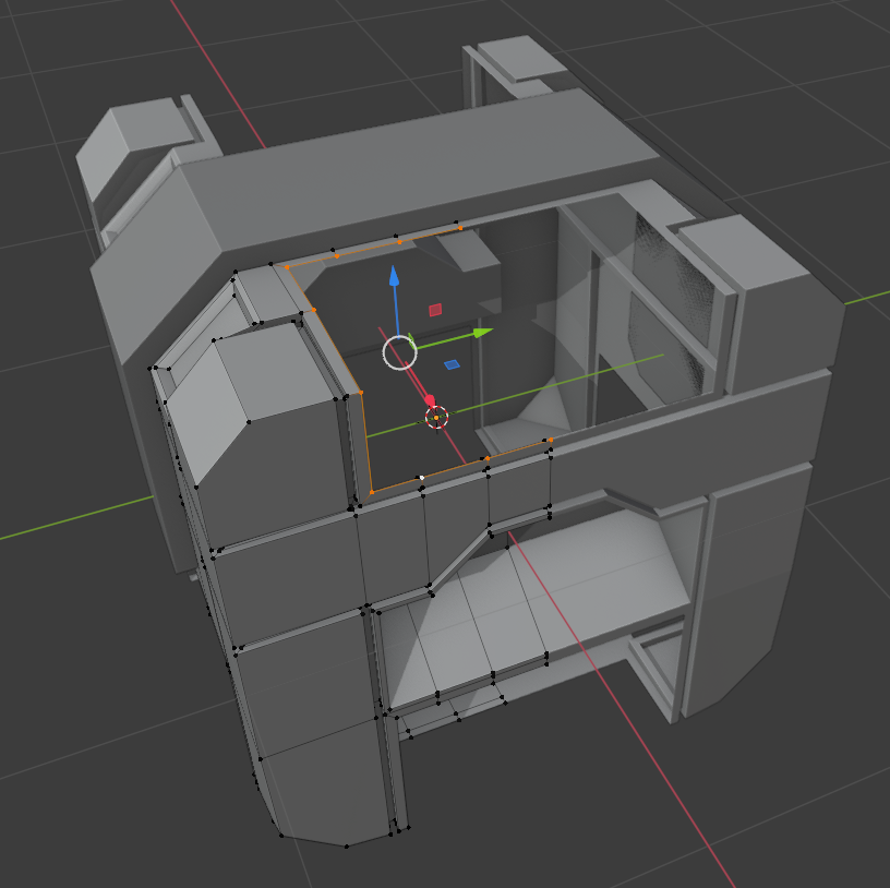
When doing 15: 10. I accidentally deleted this part and only noticed it until the end of the video. I do not know how to best fill this hole. I tried extruding the edges and then lining it up perfectly to fill it. However, the edge loop will be broken when I do that.
It is not that noticeable but it is bugging me because you can see through the inside.
Usually you could do a grid fill, but since it's at an angle and next to the symmetry line then it'll take a bit more work. I'd turn on vertex snapping and then extrude one side (doesn't matter which) out to the next vertex, repeat, and then merge by distance to get rid of the doubles.