I have this issue trying to fill up the front of the gun

So I added the circle on the top there, but as you can see when I select a vertex to try and fill that up, it selected the mirror of that vertex as well, so trying to fill that with a face ends up in something like this:

I see in your video that you can't actually select the vertices at the left, so maybe I messed something up or maybe blender changed, hope I can get some guidance, thanks!
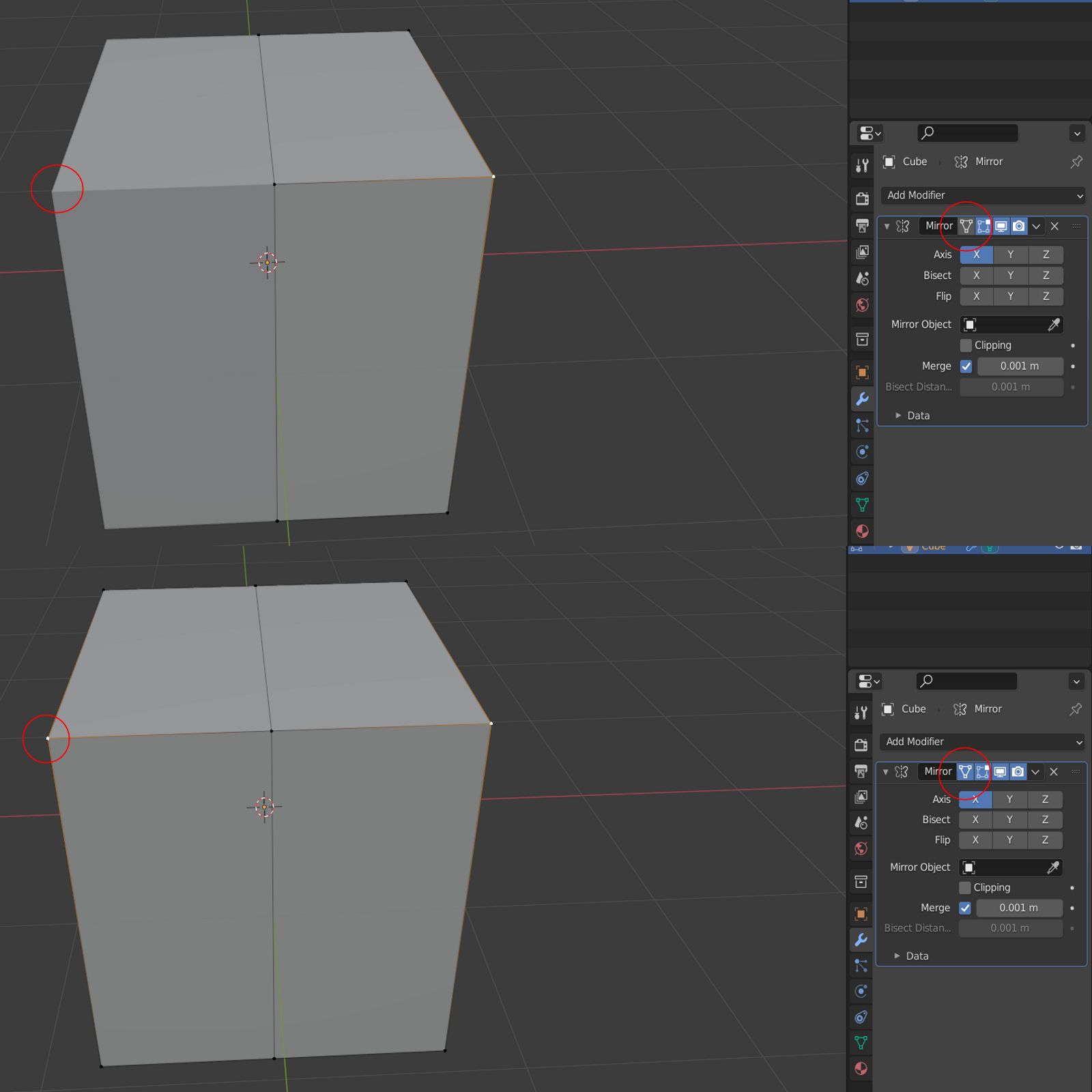
Hey ggabrieljim , It looks like you have some double verts. You can see it here 👇the vert on the upper left is not selected, but you can see the edge coming from there is orange and fading towards the next vert, this means there is a vert selected in that location.

Select everything with 'A' and press 'M' then select 'By Distance'
As for selecting verts on the left side, you can turn it off with the 'On Cage' on the mirror mod.

Also make sure you have clipping enabled on the mirror mod.