Attach a vertex to an edge?

I'm not exactly sure how I wind up in this scenario, but I keep getting vertices that visually appear to be part of an edge, but in reality they are not connected. The coordinates indicate that vertex coincides with the edge. I know how to merge vertices to one another, but is there a way to "attach" a vertex to an edge?

  • spikeyxxx replied

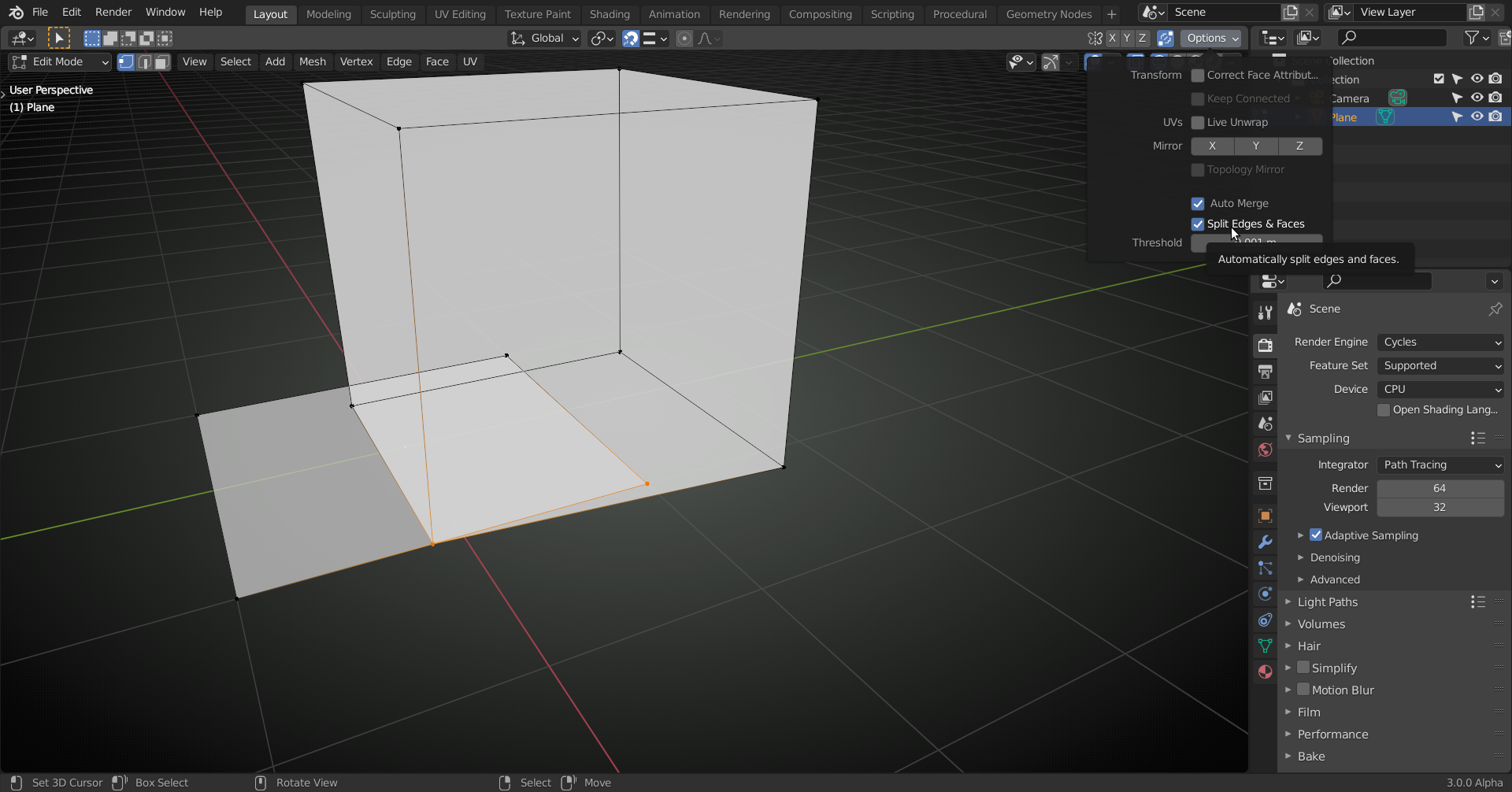
    You can snap the Vertex to the Edge, with AutoMerge an Split Edges and Faces enabled in Options:

    That way the Vertex wil become part of the Edge as wanted.,

    The 'old' and long way, would be to Snap the Vertex to the Edge and then create a new Vertex by Subdividing the Edge and then Merging it to the Vertex that you want to make part of that Edge....

    There are some other ways to achieve this, but the first method is the easiest.

  • Jeremy Zink(jeremy1967) replied

    Thank you, sir! That did the trick!