Hi
This might be a bit off-topic as this is not directly related to a CG Cookie course that I am doing, but something in rigid body physics is really killing me.
All I am trying to do is to get a very simple vehicle rolling down a hill using rigid body constraints. I have already done this using drivers and that's fine but I wanted to try using rigid body constraints as a learning exercise. I also know I could do this by rigging the object, but again, I wanted to understand rigid body constraints.
So I play the animation and it all starts fine, but a few frames in, my vehicle launches itself into space for no apparent reason. I have tried a large amount of different settings and cannot figure out why it is doing this. I know I am likely to be missing something ridiculously obvious, but I cannot see what it could be.
Would someone please take a look at the file and tell me which bit I have messed up ?
Thanks in advance
Ben
bbennyboyw if you provide a link to your file, I will take a look. Can't guarantee that I will find what's wrong, but it will not be anything stupid; Physics in Blender can be really tricky to get right ;)
Hi
spikeyxxx
Here's the link https://www.dropbox.com/s/7esig1vgdw28kh9/Simplified_Scene_29.blend?dl=0
Can you confirm it works ok for you ? I've never shared dropbox files without email addresses before
Thank you so much for looking
Ben
Hey Benny, I cannot (yet?) find what is wrong with your file, but I tried to reconstruct a basic version of your scene and that works fine:
https://drive.google.com/file/d/1NXy5MXywJ4gj7k61DRRVCpp10mZGM11A/view?usp=sharing
And even if I delete everything in your file, except the plane and one wheel, the wheel jumps between frame 1 and 2:

It's weird...
Hi
spikeyxxx
I'll recreate the scene in the morning using 2.93 - it's after midnight here so I'd probably do something odd again if I tried now.
Perhaps my plane has some explosive material in it? An elongated cube may be the answer
I'd love to know why that version is so weird though.
Thanks so much for your time and help
Ben
Good Morning Ben, I tried some more things (changing the Constraints type in my file to match yours, but that didn't make a difference...
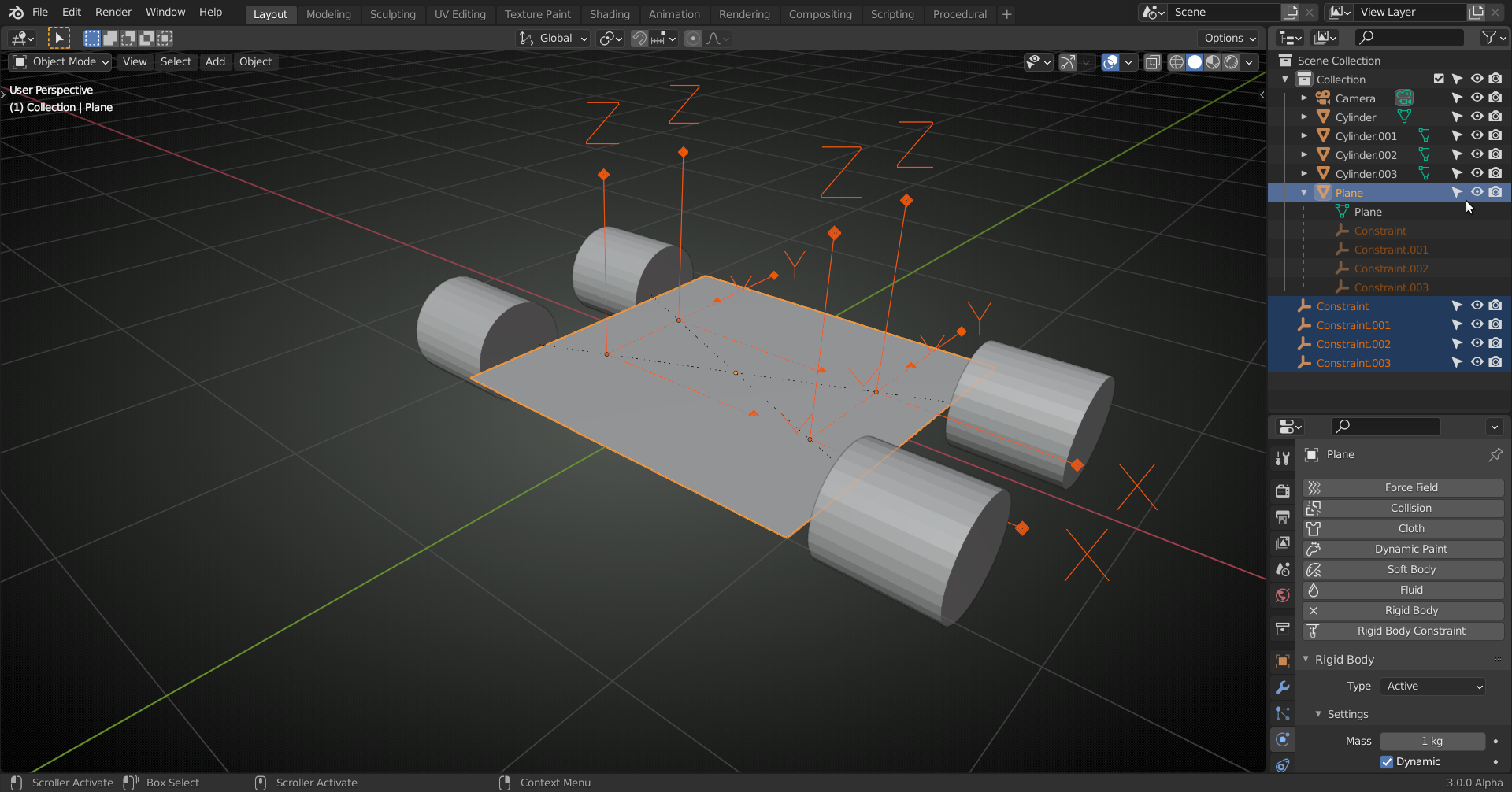
I am now convinced, that is is not some setting, but the way you constructed the scene (especially how you added the Rigid Body Constraints. Look at the difference in the Outliner.
My file:
And yours:
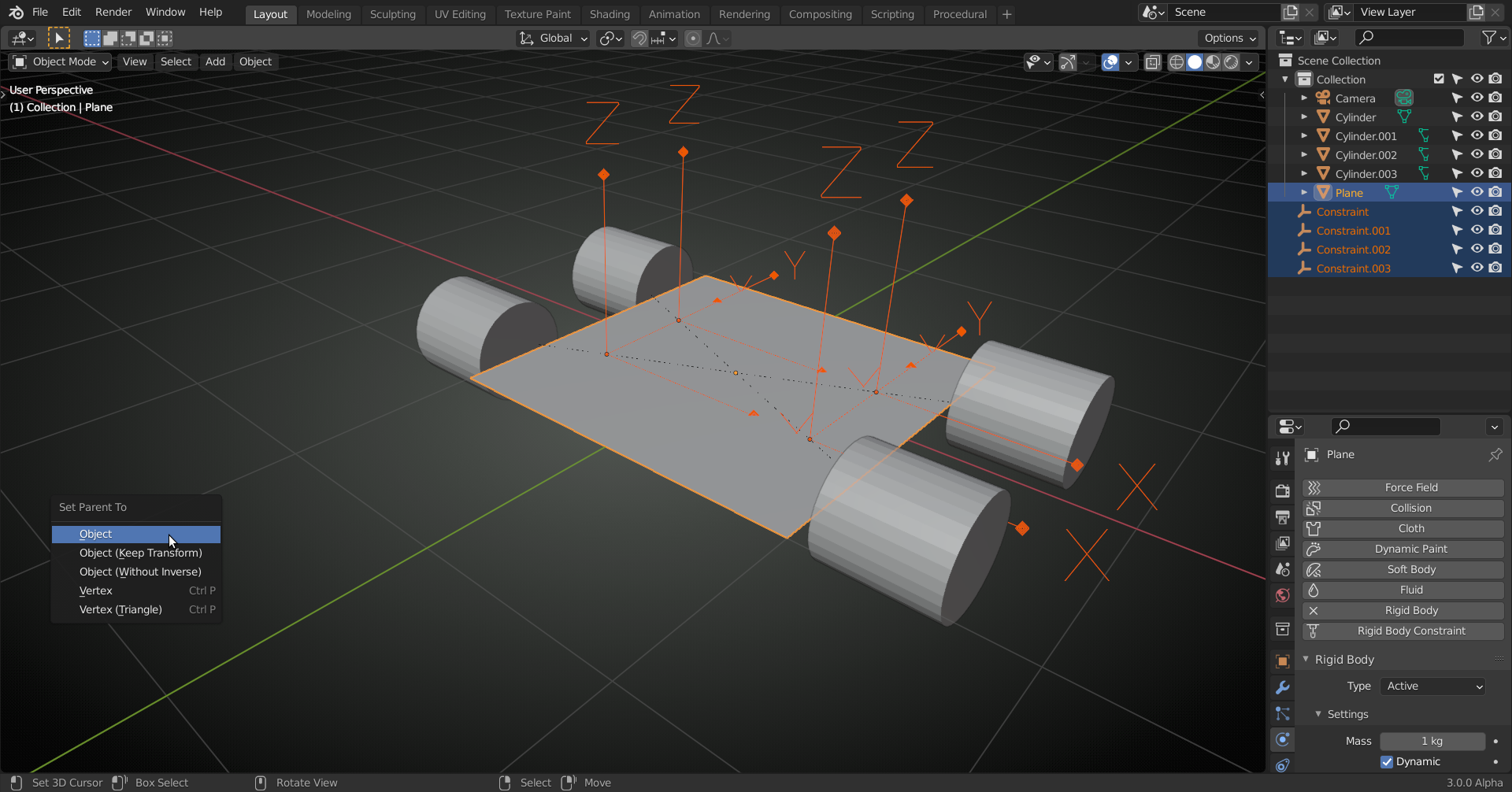
What I did was:
and then CTRL+P:
which results in an Outliner like this

spikeyxxx You are right, without a shadow of a doubt. I just rebuilt the simple scene from scratch with a fresh Blender file and got it working without any trouble at all.
In the original, the constraints are in a different place because I moved them into the same collection as the vehicle in an attempt to fix the problem.
I think my problem may have been caused by me starting with a much more complex scene and then hitting the problem. What I did then was to reduce the complex scene rather than start anew. My thinking was that I wanted to apply the theory to the complex scene - probably a mistake in hindsight.
Thank you so much for all your help - I almost fell off my seat when I rebuilt from scratch and it worked. I'm in your debt once again.
Ben