And is the creature modeling for production to old to use for blender 2.92 ?
Thanks for any tips

The Skin Modifier still works the same in 2.92. It can be unpredictable at times, but can also really speed up the blocking.
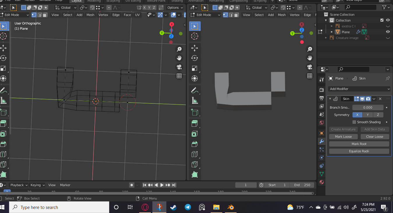
The problem is your Root is at the red arrow:
Move it to the green arrow by selecting that Vertex and click Mark Root:
If you don't have a Vertex there, you can make one by subdividing the Edge (that goes along the Y-axis).
okay thanks , but do you know why there was no skin on the root ?
kaleightiffany89 no, that is what I mean by its unpredictability and I haven't used it often enough to understand how it works exactly.
I just play with the Mark Root and Mark and Clear Loose when it behaves weird...and sometimes Branch Smoothing can help.
Maybe someone else here knows this?
Like
spikeyxxx , the skin modifier is rarely used by me. When I have used it there is always some issues to deal with.
From what I understand is the root needs to be at the start of the chain of points. It is quite often used when modelling trees, and the root would be , well at the root of the tree and grow from there and branch out. The modifier can get confused if the root is not in the right place.
Another common issue is if you have a branch at a tight angle you may find a similar behaviour.
There are lots of issues with this modifier, it takes a lot of trial and error to get the hang of it.