For quickly copying "Object Colors", you can use the "Copy Attributes Addon" which comes with Blender:

Now select your first object and give it an "Object Color":

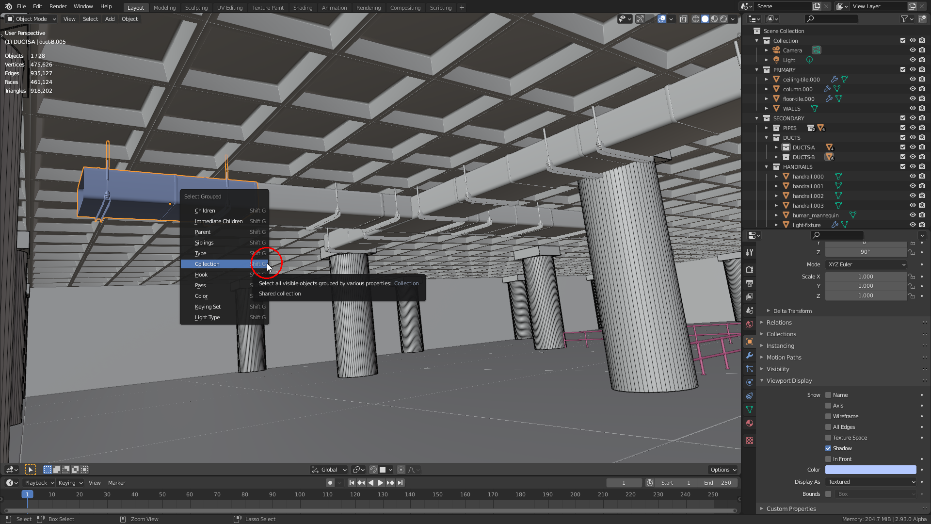
Then press Shift + G for "Select Grouped" and select "Collection" (shortcut o) in order to expand your selection to all objects which are in the same "Collection" as the active object:


Now you just need to press CTRL + C and select "Object Color" (shortcut: o) in order to copy the "Object Color" from the active object to all other selected objects:

Thanks for sharing this tip
duerer! I always forget about the copy attributes addon. Then I always think "why is this not ON by default?!"
@theluthier I agree, this addon should be active by default. But then I'm wondering why it's a separate addon. The same is the case for "Loop Tools", "Node Wrangler" or the "F2" addon.
spikeyxxx probably knows more about the reasons why these functions are still part of addons instead of being incorparated into Blender's source code.
duerer I am not completely sure, I think it has partially to do with the fact that these Addons are made by the Community and when they would be in the source code, they would have to be maintained by Blender developers...also the size of the source is taken into consideration, I think.
As to what is on by default, that is obviously: as little as possible...I am pretty sure that for instance @waylow never uses F2 or LoopTools.
Personally I think this system works great; I enable the Addons that I always use once and then forget about it. (I can imagine that it's a bit of a nuisance when you are making tutorials and every time must tell people to enable the Node Wrangler for instance...) There are a few that I only enable when I need them and then there are many that I never use and quite a few that I have never tried and do not know what they do. External free Addons I use very rarely, because very often they get abandoned at some point.
Wow :) I did not know this addon exists, that helps a lot, thank you for sharing
duerer
Hey, I'm offended!
Yes I use F2 and loop tools....like twice a year when I ever need to do any modelling. But I use both of them haha
The weird thing is, Blender ships with A LOT of add-ons that were created by users.
There's quite a few that are useful, some that are not. But often there is one that does that thing you need Blender to do....only you have no idea that it ships with Blender.
It worth spending some time and looking through the areas and checking out some that sound like they could benefit your workflow.
I only enable the ones I use randomly at the time I need them and then disable them. This is because they take up valuable screen space on that side tab area.
Often the developers create a separate tab for the 1 add-on when it would be useful to actually be part of an existing tab.
PS: I also use the Node Wrangler!!!!
@waylow Yes, it makes perfect sense to turn on addons only if you need them so that you don't get lost in all these additional tabs that would otherwise populate your screen. I pretty often need the "Relax" and "Space" functions in "Loop Tools" when modeling. Imagine, you could do this in real life with just a click when treating muscle tensions or searching for a parking place 😉😁!