I will try to explain this as best that I can I was watching the CG treasure course over again I was at the part of the video where you have to make separate pieces to make the wooden plinks. I selected one of the separate pieces and press shift H to hide the unselected pieces and tried doing the normal way of making a face on the top and bottom by pressing F but that didn't work so I came up with a solution by using snapping and selected one edge on the side and press E and X to extrude it to the other edge and press A to select the whole piece and press M and press marge by distance. At first the solution seem to have worked until I press alt H to unhide everything and press shift H again and all faces made will be gone.
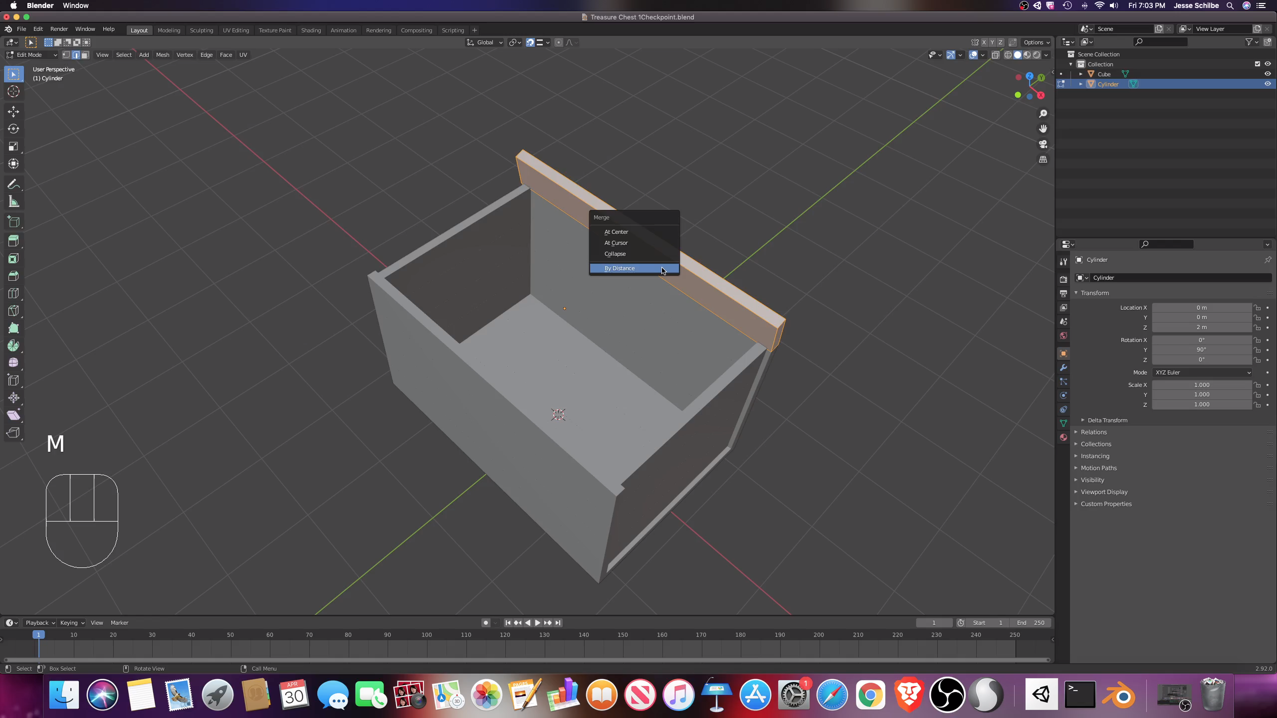
Snapping the side edge to the other edge
Removing the doubles
Press Shift H the second time. faces gone
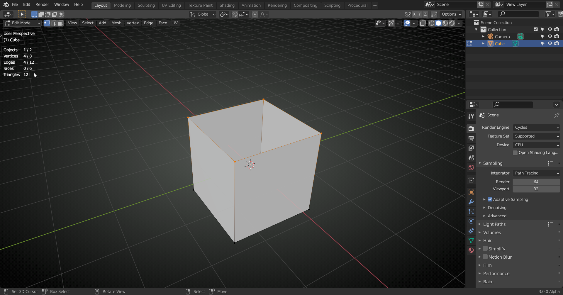
Hi Jesse, you should have known something was utterly wrong when you couldn't fill those Faces with F.
My wild guess is that you had accidentally hidden those Faces and had a situation something like this:

As you can see in the statistics, the Cube still has 6 Faces, but it looks like the top Face is missing, but when you try to fill that with F, nothing will happen!
What happened when you used SHIFT+H the second time, I don't know, but probably another case of hiding the wrong things.
H and SHIFT+H don't make things go away, they just hide things...