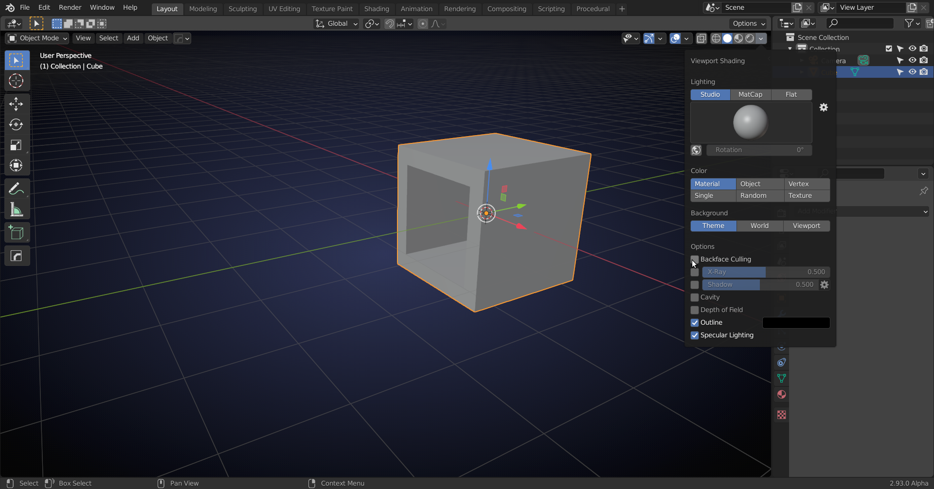
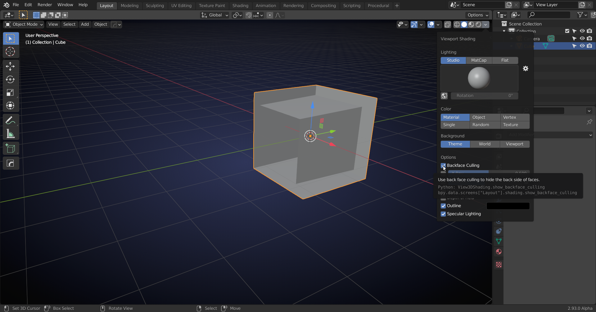
hey guys anyone knows why i see trough a part of the model when i am in solid mode

this is how it looks when i change to rendered mode

also wonder in the solid mode , is it possible to have more varity in collors or not ?
Hi Yuki,
it looks like you have Backface Culling enabled:


And I don't think you can extend the Random Colors (they are hard-coded as far as I know), but in Rendered Mode or Material Preview, you can do something like this:

Make sure everything has the same Material.
hi
spikeyxxx indeed backfire culling was on for the walls of room "faceslap"
as for the random collors it works perfectly :D thank you for the help