Hi there,
I believe I’m the first person asking this question because I can’t find the solution to it.Â
I have encountered 2 issues:-
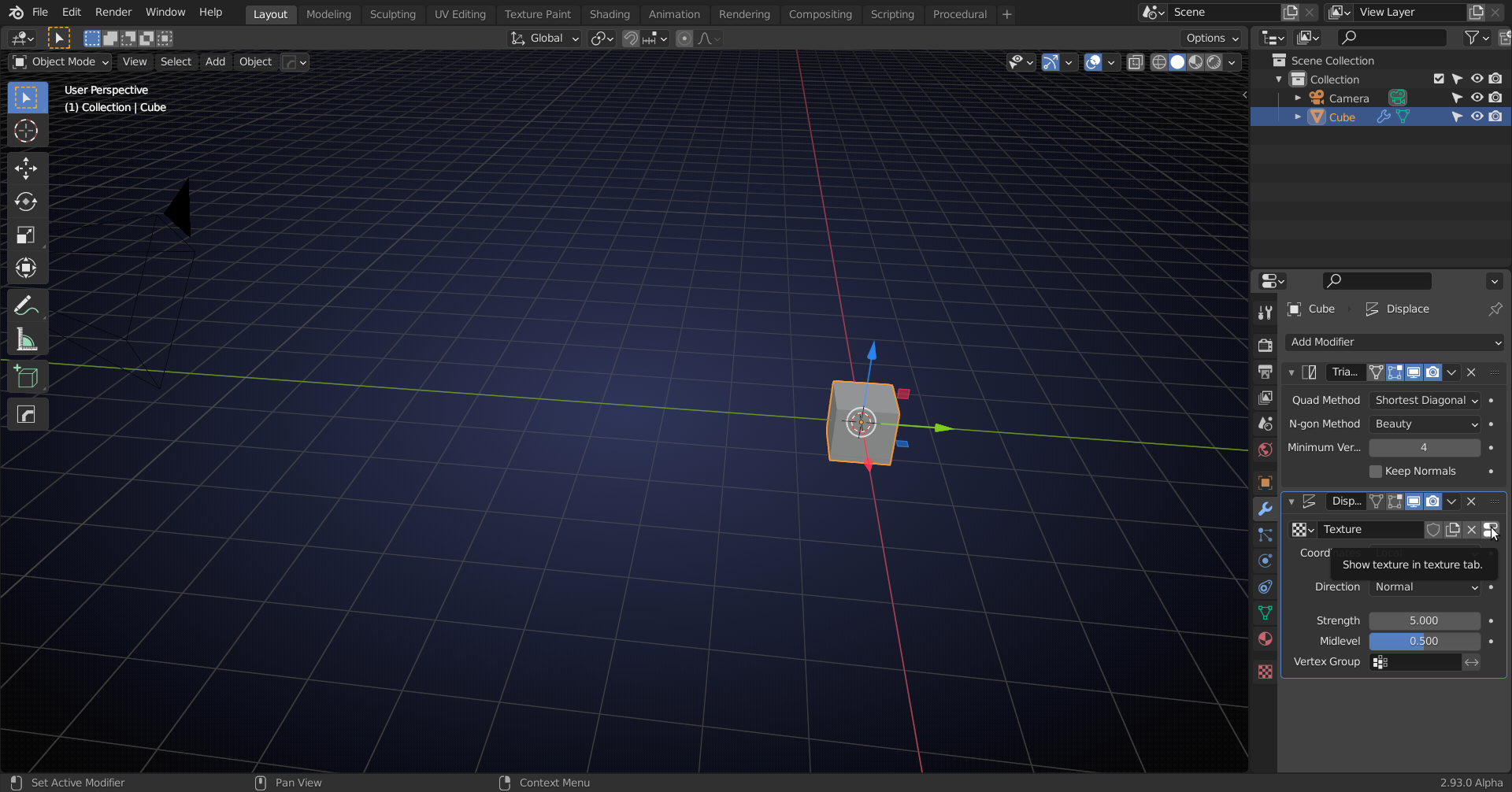
1.  My cube won’t change after using the displace modifier (Refer to 27:30 video time).
2. Â I can't create my planet surface similar to the video (I have followed accordingly to the video instruction)
Below I have attached some screenshots for your reference.Â
Thank you!Â
Displace modifier:-

Planet surface:-


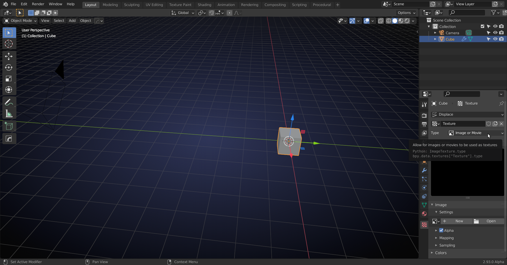
1. You probably have your Displacement Texture set to Image or Movie (without specifying an image).
Go to your Textures:

Change the type from Image...:

To another type:

If that is not what your issue was, then maybe the size of your Texture is wrong.
Haven't seen the video, so I can't answer your second question.