Invisible wall

How to make invisible walls as in example ?

  • spikeyxxx replied

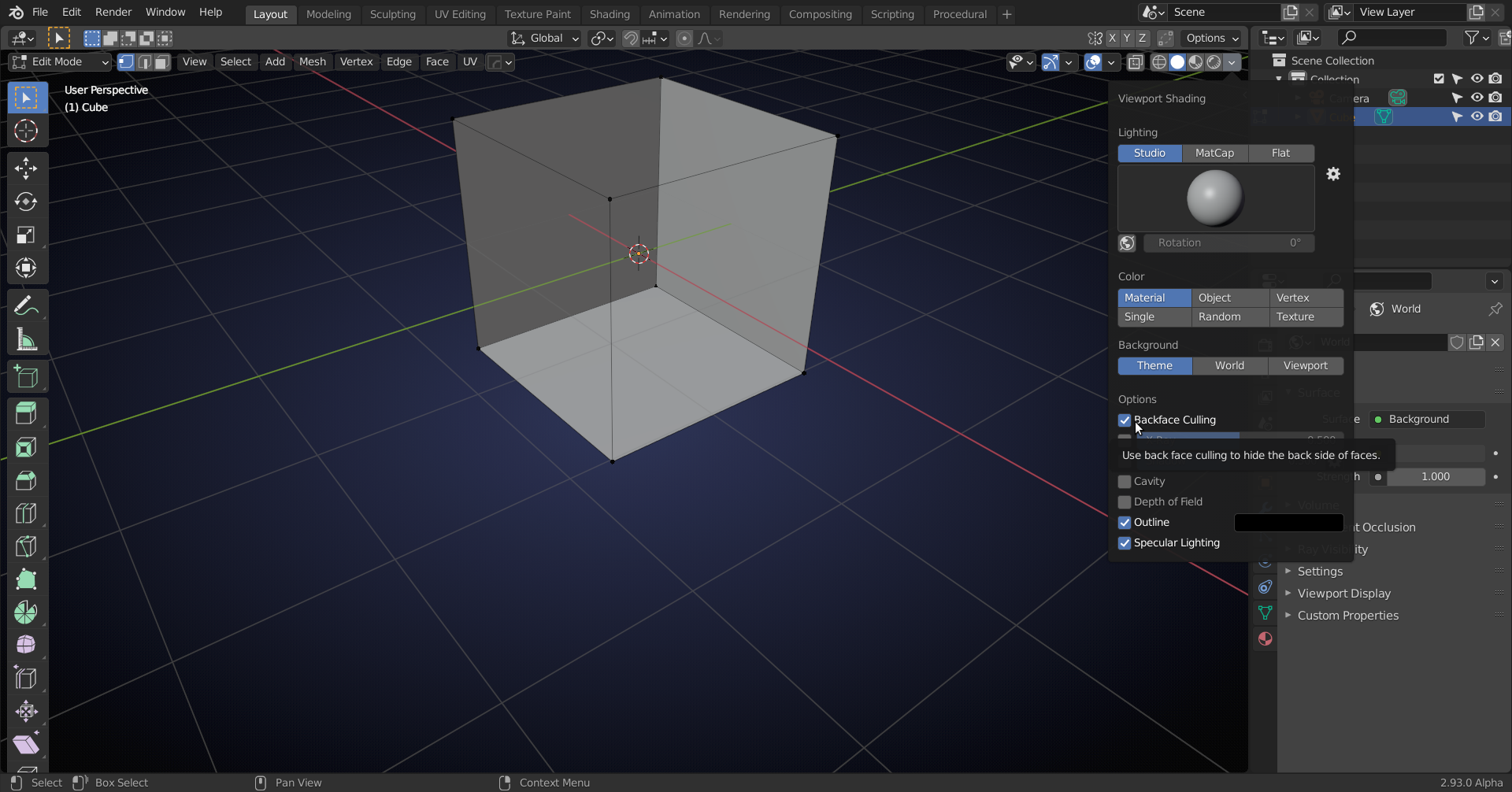
    Flip the direction of the Faces (for instance with ALT+N in Edit Mode) and turn on Backface Culling:

  • sobik replied

    Thx !