I hit the E key and the extrude on the face was activated, I hit S key to extrude only inside the face and witch is the key to turn bounderies off? P key did not work.
As far as I know, that is not possible with Extrude (E)..
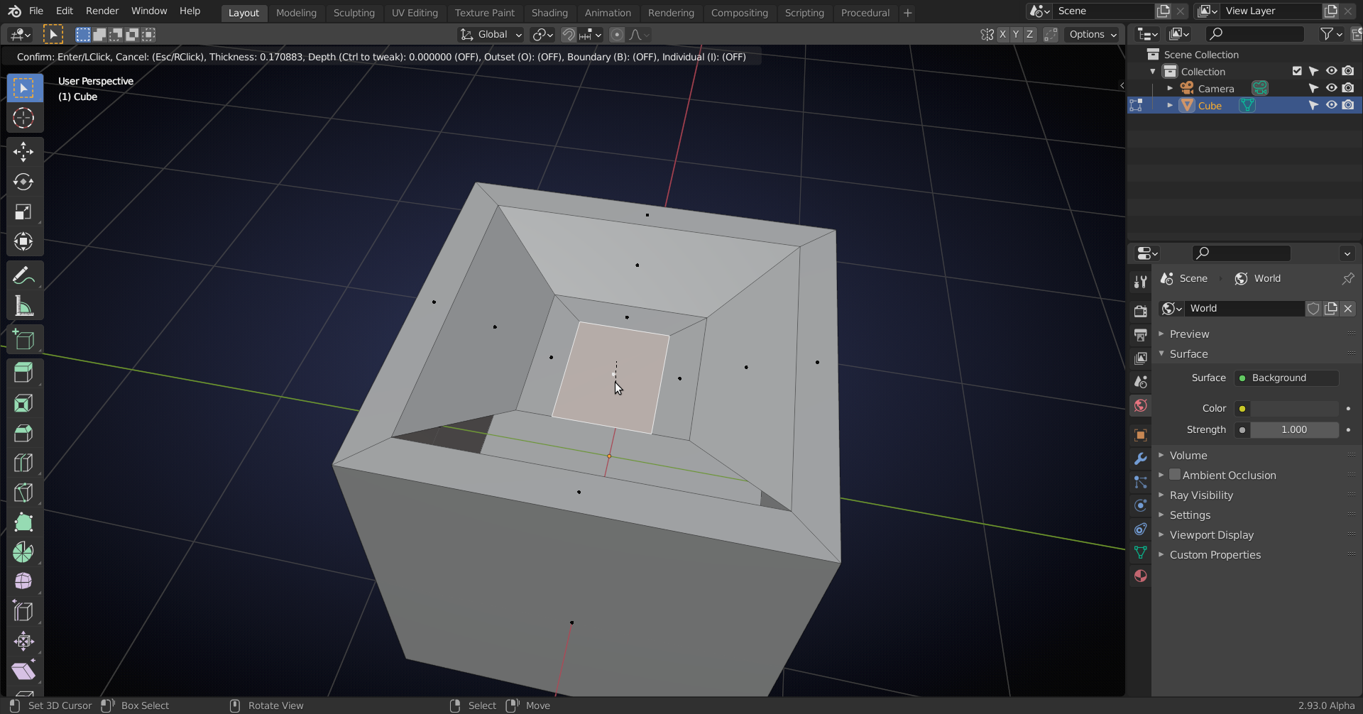
The Inset operation (I) has several options, also the possibility to turn off/on the Boundary (B):

(Look at the top of the 3D Viewport...)