It seems I need a new revision for the revision... I have more options for hiding the collection and I can't add it after hiding. I can actually do what you did by playing around for a while... But I can see I also have different options next to the items in the layout list. (Just a thick box and an eye.)
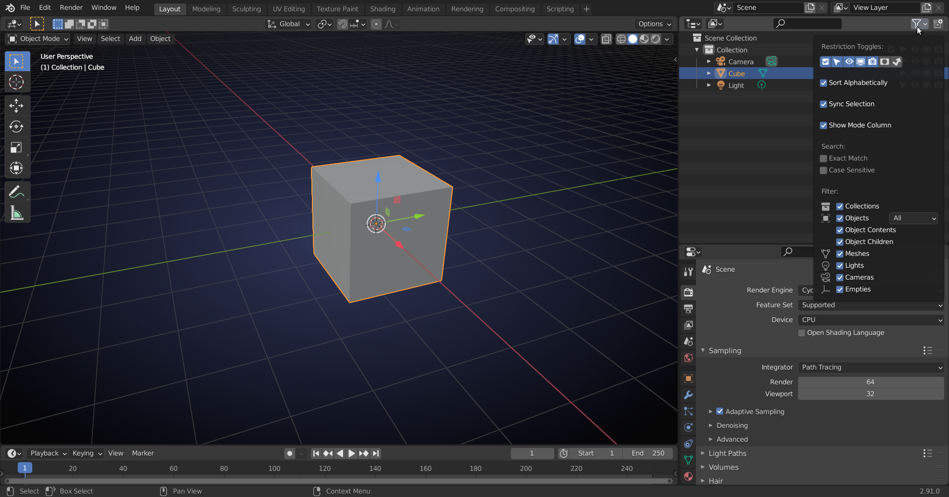
For the options in the Outliner you can open the Filter dropdown and choose what toggles you want to see:

For the first part of your question;I will have to watch the video first before I can understand it...
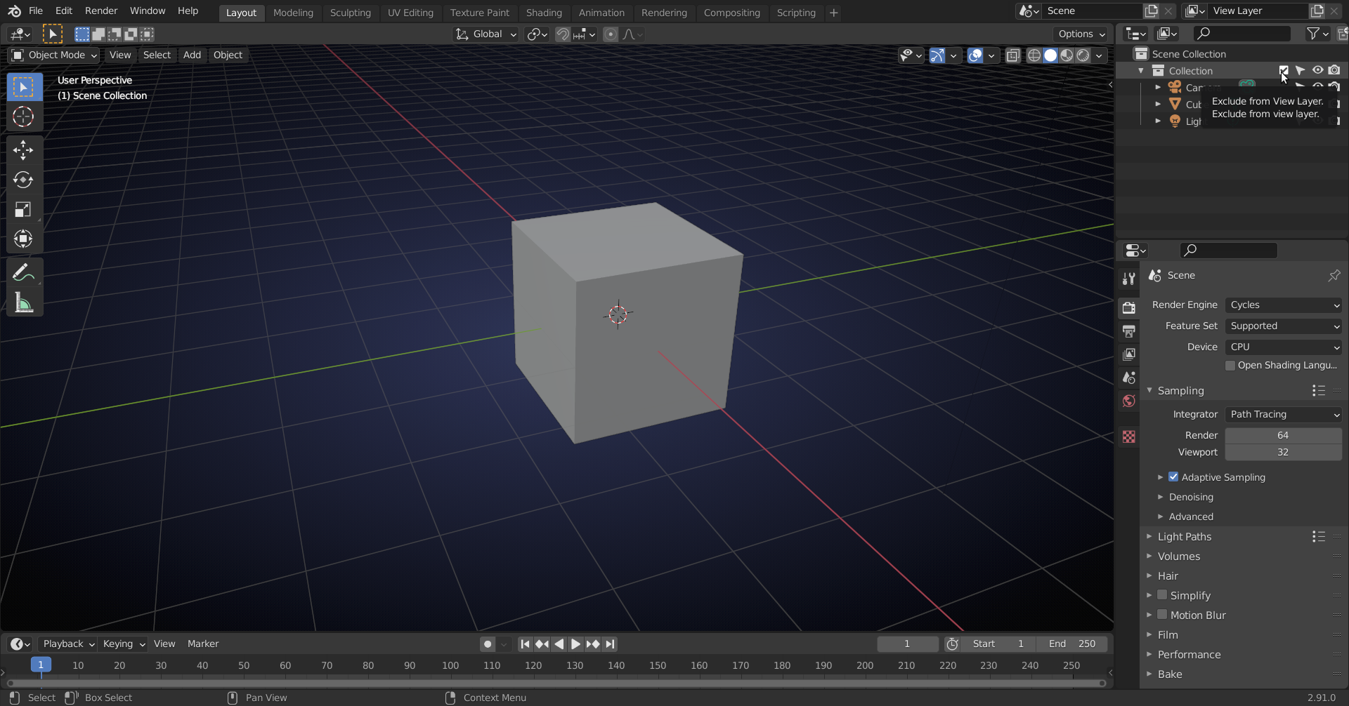
In 2.91 you can hide/unhide a Collection from the View Layer by using the checkbox:

This is exactly the same as right-clicking the Collection and under View Layer select Include or Exclude from View Layer:

When you've hidden a Collection this way, you can press SHIFT+A > Collection Instance > ... to add an instance of that hidden Collection