Hi, I can't get the lid planks to rotate properly about their own origin using the select one of the plank faces & align to view -top technique (starting about 11:03 in the vid. I went ahead and mirrored all but the top 2 planks & modeled the cracks & bumps/scrapes on those so I could continue with the course, but I am hoping someone can shed some light on what i've done for learning purposes. Thanks!
Here's my file before i started mirroring or rotating.
https://drive.google.com/file/d/1Q0pjWI_aP1MbMKaafDfF3ztFM5a0XAma/view?usp=sharing
Works almost like a charm, the only thing is that your Normals of all the planks are flipped, so you need to align view to bottom of the selected Face:

Or even better: fix the Normals first.
Select all with A in Object Mode. Switch to Edit Mode and press SHIFT+N. Then All your Normals are correct (facing 'outwards')
Strange that you couldn't get it to work. Maybe try the technique on the default Cube first.
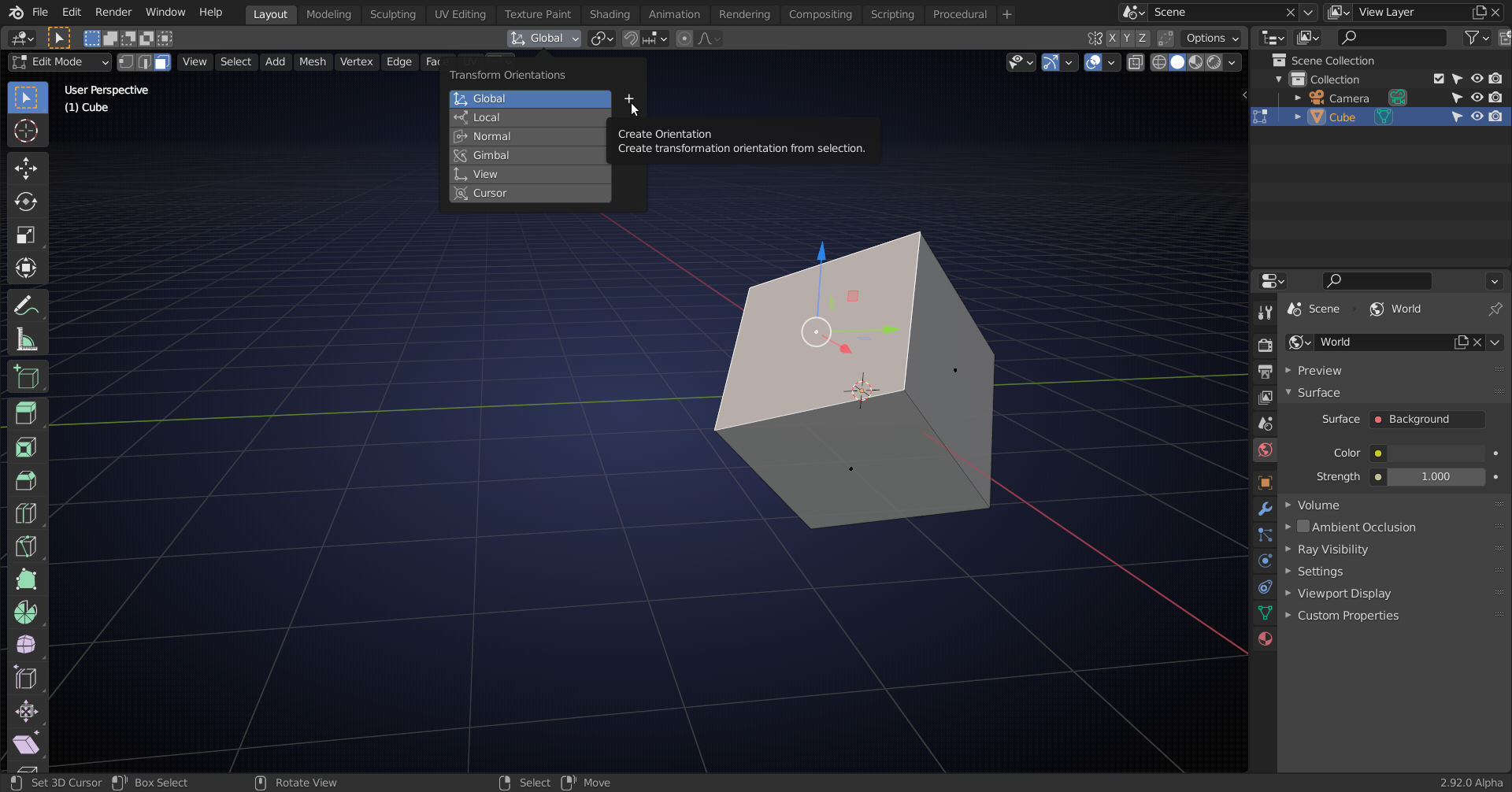
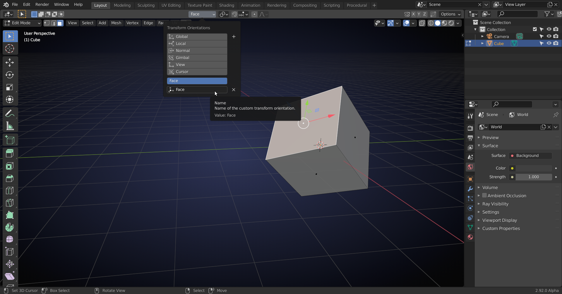
There is also an alternative way, not better, but more general.. Not changing the view, but the orientation.
On a randomly rotated Object in Edit Mode select a Face (in this case. You can also select an Edge...) and go to Transform Orientations:

Click the plus:

Now, in Object Mode you can simply rotate around the Z-axis (in the case of the lid planks by 180°):

It's good to know several ways, then you can decide which you prefer (also depends on the situation of course).
Good luck!