Hi Chunck, I've parented pizza slice to lattice but failed to deform it. Can you show me how it's done? Thanks.

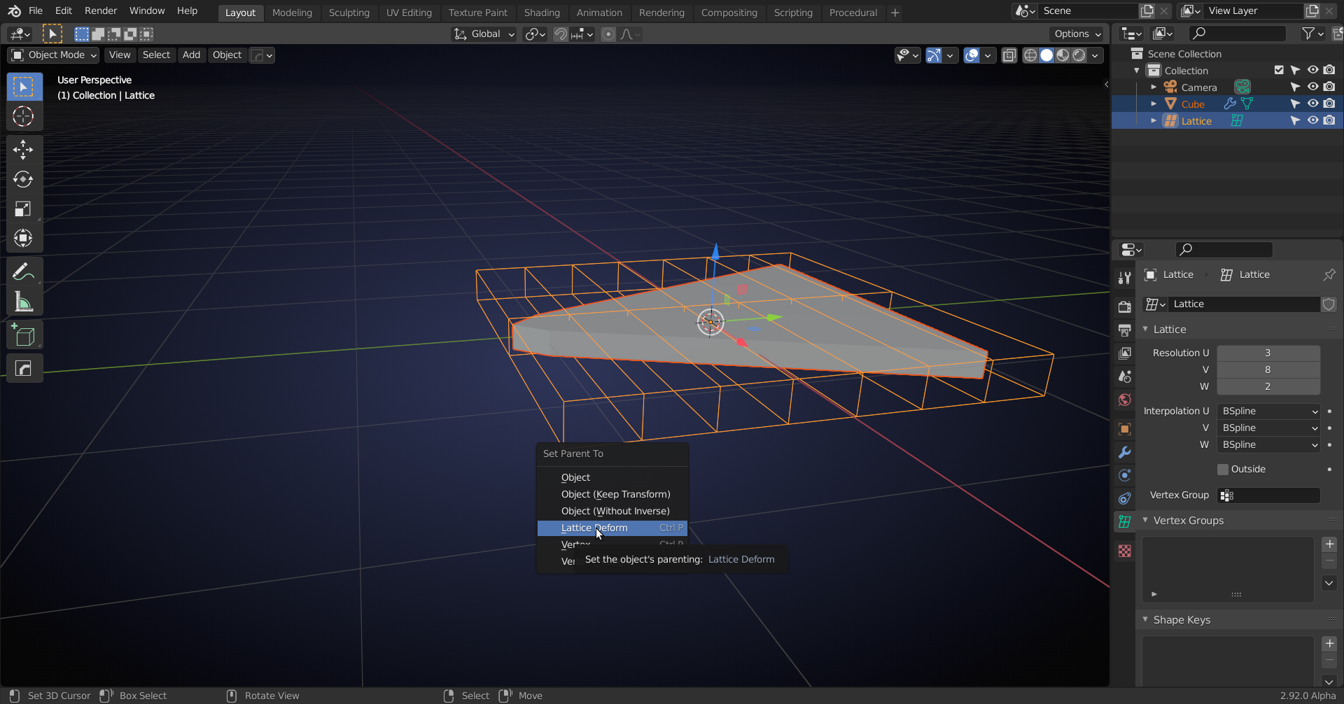
If you parented it with CTRL+P select Lattice Deform
Make sure to first select the Pizza slice and then the Lattice!
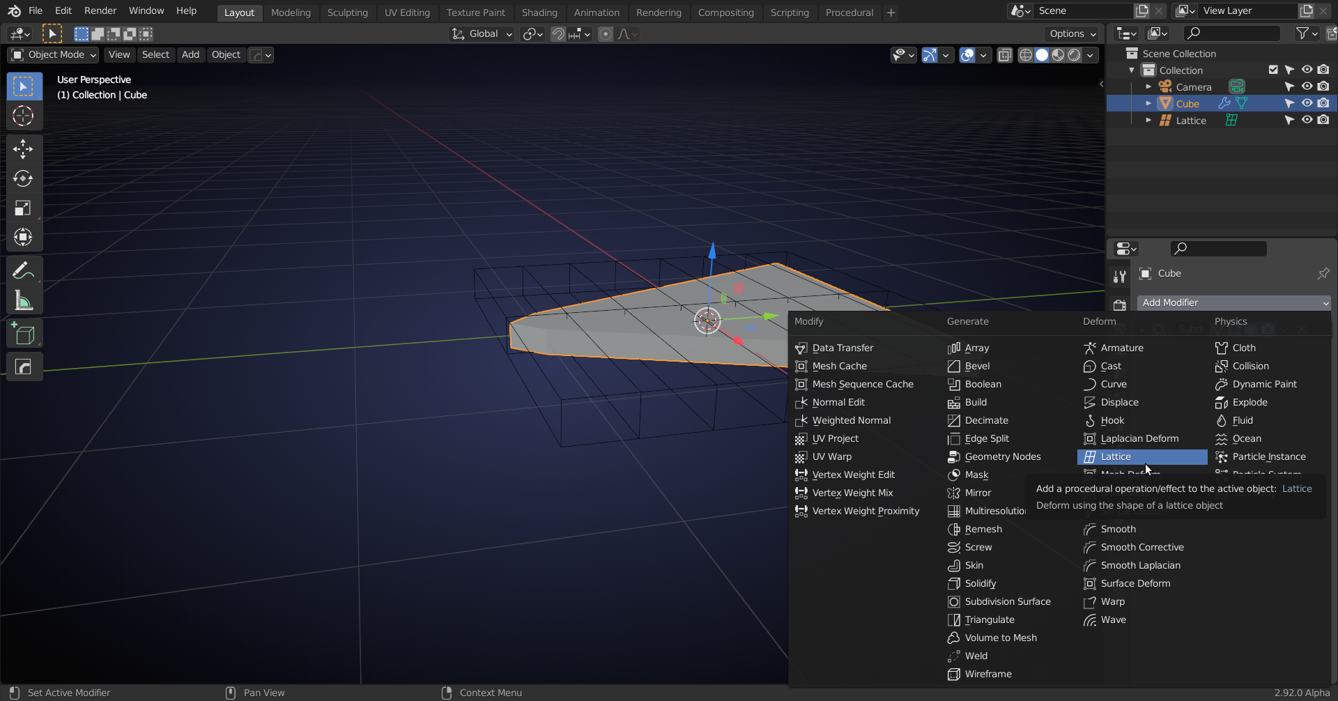
Alternatively add a Lattice Modifier to the Pizza:

And select the Lattice as Object (in the Modifier). The result is exactly the same with both ways.
Another thing that can go wrong, is that your pizza slice (or any object) doesn't have enough geometry.