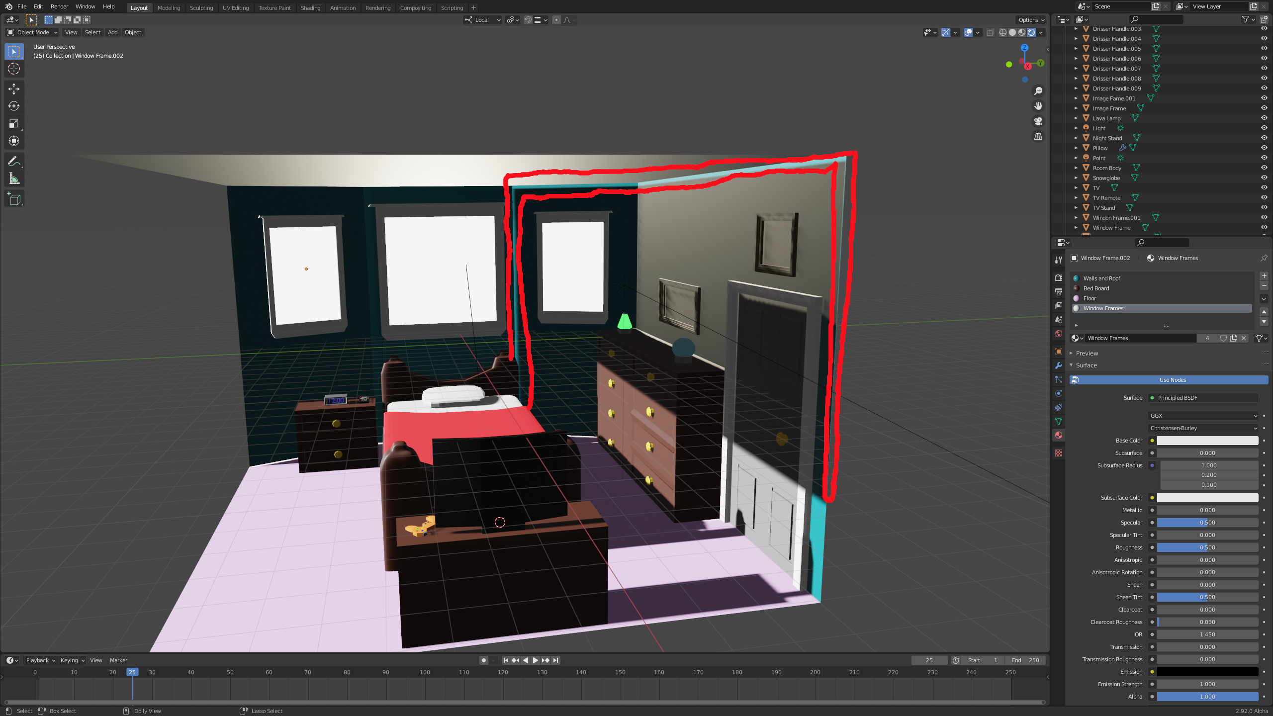
I have this weird lighting effect in my scene. I tried some of the clean up tools but that didn't work and I tried deleting the back faces of the window frames but that still didn't work. Please help and tell me how I can avoid this in future projects. Here's my blend file. https://pasteall.org/blend/d465f5e8b94e4bab8d234830c862b824

That's an Eevee thing, I think JLampel explains this in this Course...I don't use Eevee myself, so I'm not sure...
Looks like it's light bleeding in from the sun. This lesson and the two after it should explain everything: Using Cube Mapped Shadows - CG Cookie