subdivision surface does not work as in video, need some help. using blender 2.9
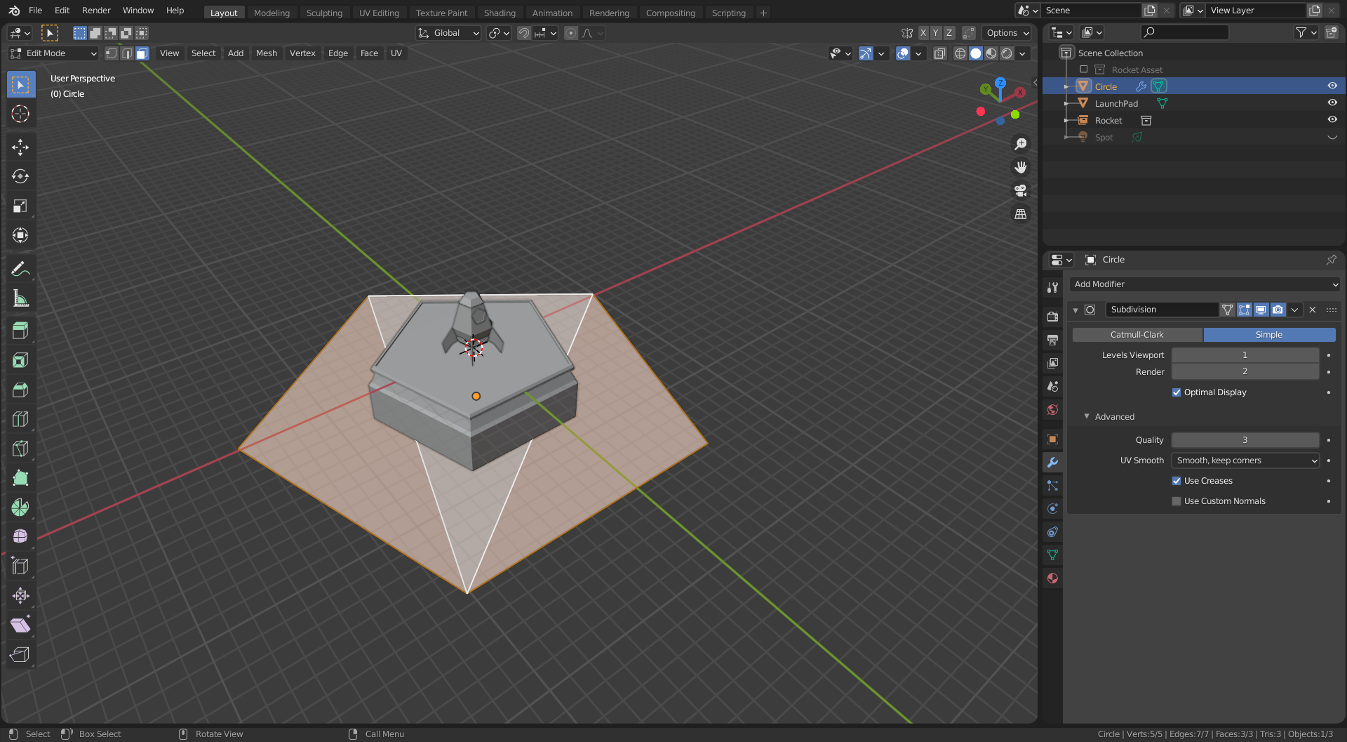
O.k., I just checked and in 2.80 (the Blender version used in the video), Optimal Display was un-checked by default. Now it is checked by default, so that is why the instructor didn't mention it in the video.
you would have to go and mention a little detail like that, wouldn't you?!?! :D
Jup such things should be worth a "Revision" intermission I believe.
There are quite a few subtle changes between 2.9 and 2.8. As examples, I can use loop selection with a pen and the emulated 3-Button-Mouse. Also, the modifier-options have now a different design, with the "Apply" button hidden beneath a drop-down menu etc.
Thanks for the help spikeyxxx
O.k., I just checked and in 2.80 (the Blender version used in the video), Optimal Display was un-checked by default. Now it is checked by default, so that is why the instructor didn't mention it in the video.
This was great to see right away.
I'm in the same boat with the same problem, except unchecking "optimal display" doesn't seem to solve it.
christopherward you also need to enable the Wireframe. Either here:
which is a 'per Object' setting, so it will only show the Wireframe in the Objects where you have this enabled.
Or enable the Wireframe Overlay here:

Hi, I also experienced this problem, and unchecking the "Optimal Display" button in the Subdivision Surface modifier settings fixed this issue for me as well!
Hi, I also experienced this problem, and unchecking the "Optimal Display" button in the Subdivision Surface modifier settings fixed this issue for me as well!