I've just seen that "Particle Nodes" is in Blender 2.91 ! See here, here and here. It has to be activated in the "Preferences" after checking "Developers Extra" under "Experimental" => "New Features" => "New Particle System"


And there's also "New Hair Type" ! These two experimental features introduce the new object types "Particle Cloud" and "Hair":

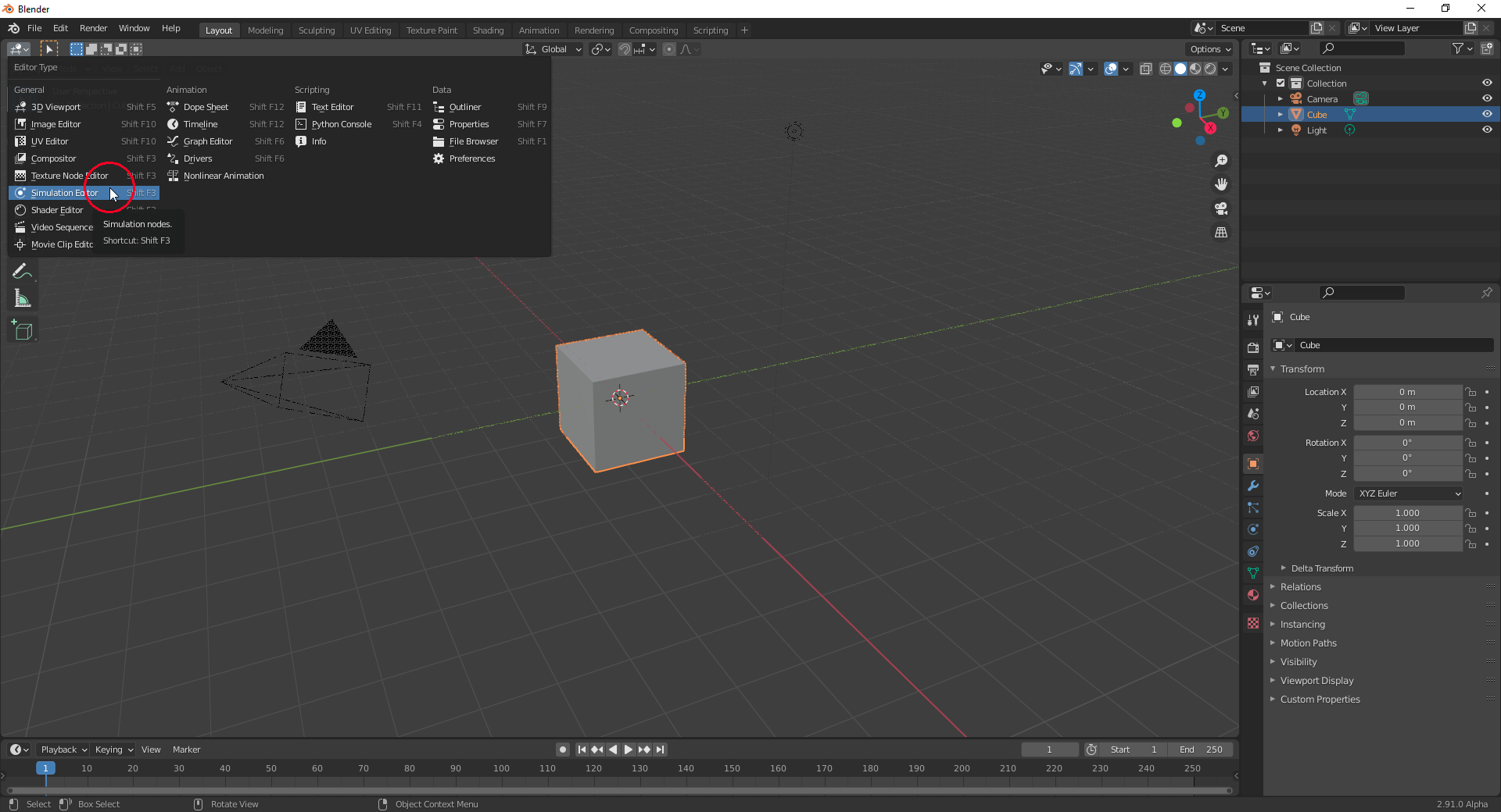
You also get a new editor called "Simulation Editor":

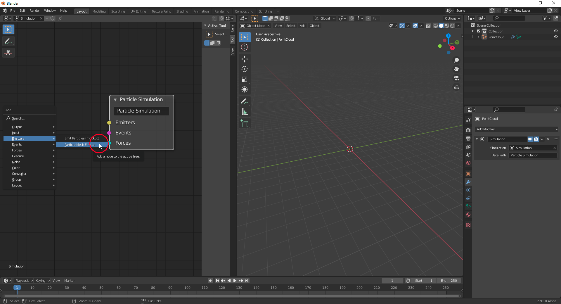
With the new "Point Cloud" object added to your scene, you add the new "Simulation Modifier" to it:

Then you insert the name of the "Simulation Tree" created in your "Simulation Editor" into the appropriate field in the "Simulation Modifier":

Add an "Simulation Output Node" to your "Simulation Tree" (With SHIFT + A, "Output", "Particle Output"), press CTRL + C while your mouse pointer is hovering over the black name field of the "Simulation Ouput Node" and move your mouse pointer over the "Data Path" field in the "Simulation Modifier" werde you paste that "Data Path" with CTRL + V:



Now, we can start building our particle system ...
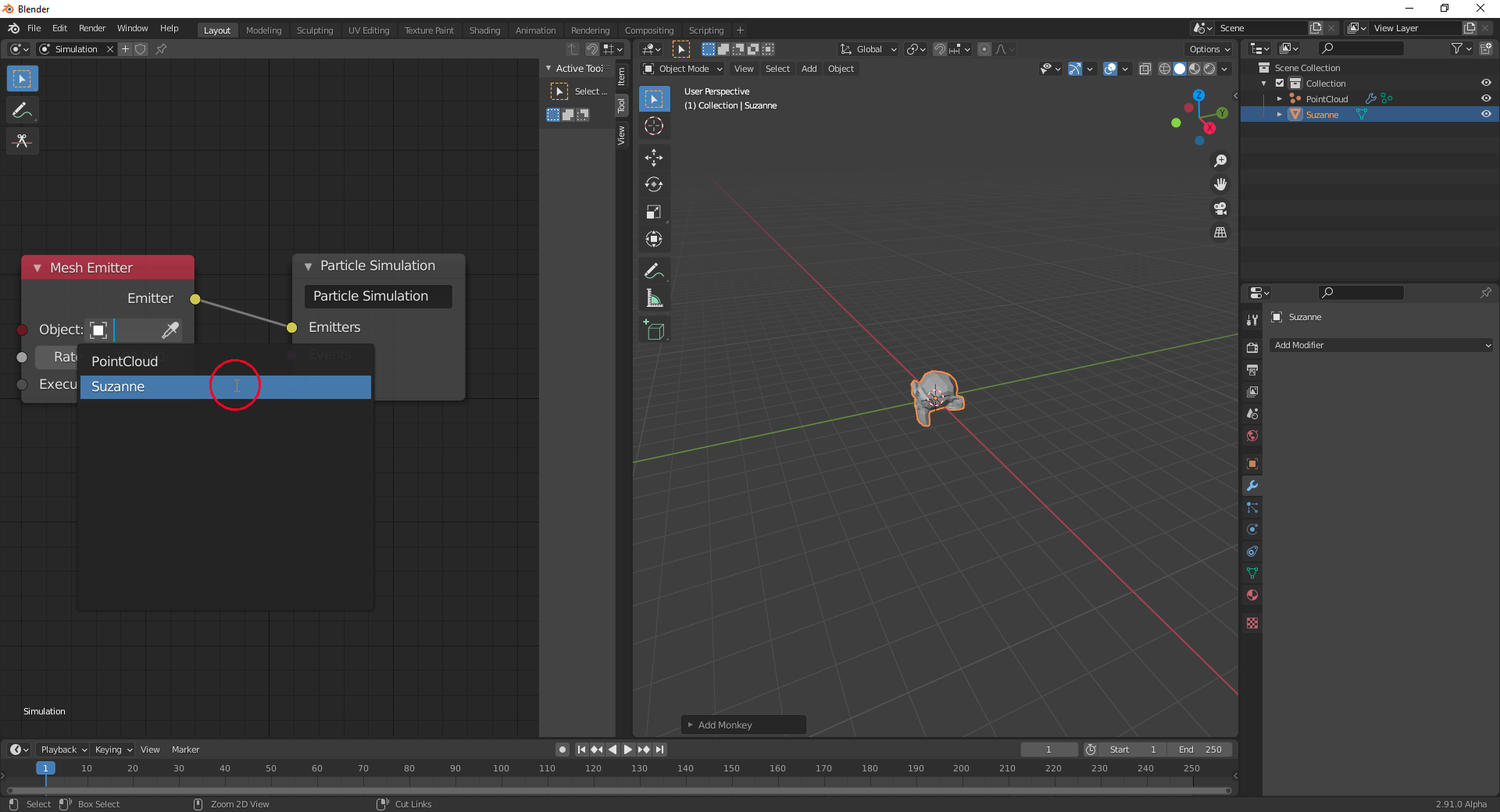
We need at first an emitter, so let's for example add good "Suzanne" to the scene:

Add a "Particle Mesh Emitter Node" to your "Simulation Tree":

Connect the two yellew "Emitter Sockets" of the two nodes in your "Simulation Tree" and select "Suzanne" from the "Object" list in the "Particle Mesh Emitter Node":

Press SPACE and Suzanne starts emitting particles:

With the "New Particle System", you can change the "Emission Rate" and set "Keyframes" in order to animate this setting (!):

Here's a fast way:

and you can already do crazy things like:

and a lot more, but I haven't experimented with it a lot...
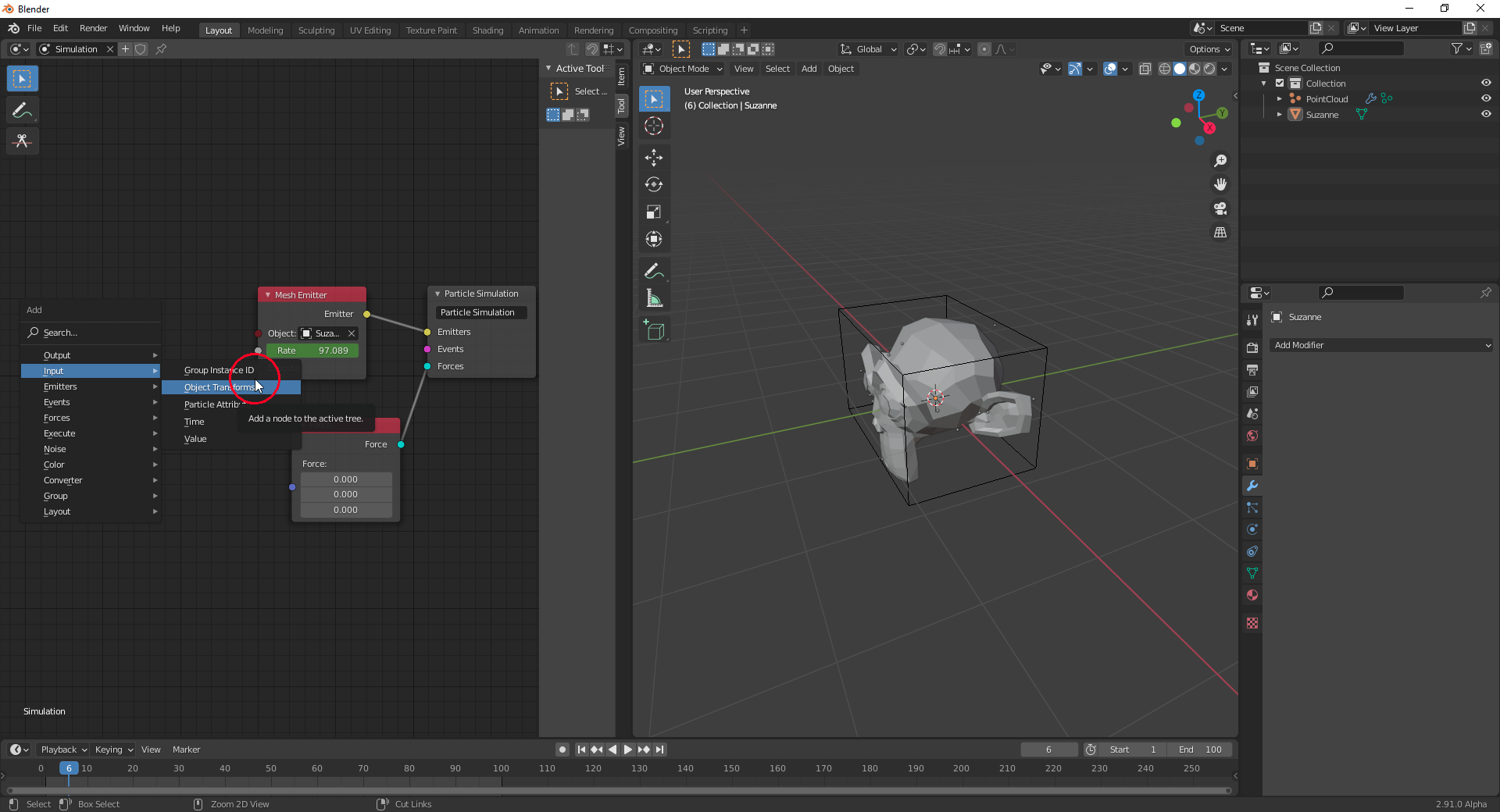
Try "Input" => "Object Transforms" and you can use a second object as attractor:


More "Force Field" settings with future Blender versions ...
Thanks,
spikeyxxx, we obviously had the same idea at almost the same time of using "Vector Math" as a "Force Field" substitute until we can plug a real "Force Field Node" into our "Particle Simulation Output Node" 🙂 . Nevertheless, it's great to see "Particle Nodes" in an "Alpha Version" of Blender at least as an experimental feature! And as you demonstrated, it's already possible to do some crazy stuff ...