I looked at the transform tool to see how they all combine and it seems simple except for scaling.
The middle white circle is for free form grabbing.
Outer white circle is for view dependent rotation(while still having trackball functionality)
But for scaling how ever I cant seem to find out how to do free form scaling. There is no 3rd circle.
Is it not possible to do free form scaling in this transform mode?
Hello! You make a very good observation here! I don't normally use the gizmos so I had to go in and look. It really does appear that Scale is left out when all gizmos are enabled!
It will be interesting to hear if anyone has a solution to this if having all gizmos enabled is something you prefer.
However, you will see in the following video that there are hotkeys for all the transforms as well. Using the hotkeys is my preferred method since it's very fast once one gets them committed to "muscle memory". I've also seen people have the Move gizmo enabled but use hotkeys for other transforms.
I also never use the Transform Tool, but when you set it up like this:

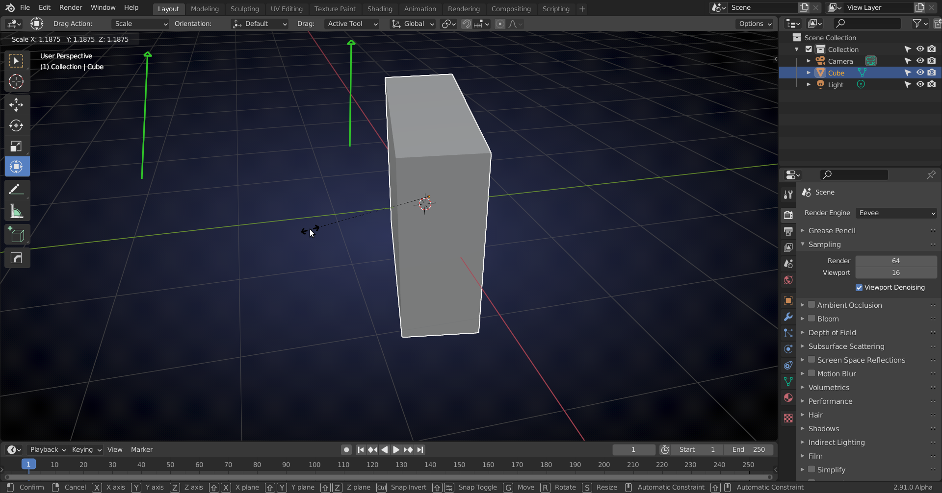
you can Scale uniformly by dragging outside of the Transform Gizmo, anywhere in the Viewport.
The fact that nobody else seem to have noticed this missing Scale option in the Transform Tool is strange, I mean, most people just use the hotkeys, but what if you don't have a keyboard?
Anyway, thanks for pointing this out Jason! I learned something new today before even finnishing my first coffee ;)