Need help :(
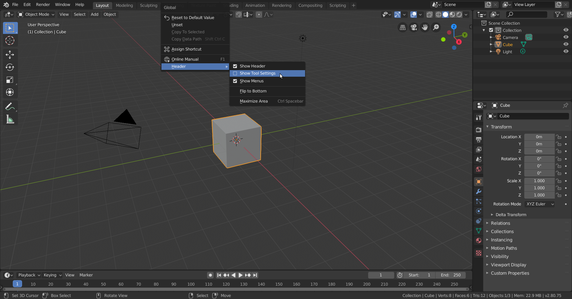
Right-click anywhere on the Header (where it says Editor Type, Object Mode,...Pivot Point,...etc) and then go to Header > Show Tool Settings:

Enable it there.
I already have that activated, but the options where you can activate the "affect only location/origins" is not there. Or at least I do not see it.
